30年位前だったと思うが、コンデンサスピーカEK1-mkUの為に製作した。
小部屋で聞くので、通常のスピーカーなら数Wの小出力アンプで良いのだが、
コンデンサスピーカは効率が悪いので、50W出力のアンプを推奨していた。
当時のアンプ用ICは大出力で良さそうなのは無かったのでディスクりートです、
「アンプ製作のノウハウ」(窪田登司著)という本を参考にしています。
古いアンプを産廃業者から格安で買ってきて中身を外し、ケースや電源トランスのみ流用した。
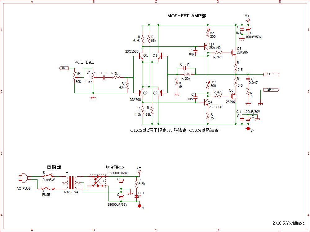
電解コンデンサは大型の18000μFx2で電源を切っても、しばらく音が出るほど強力です。
回路はユニバーサル基板に組んでいます。
なお残念なことに、このMos-FET(2SJ96/2SK286)はもう入手できないようだ。
MosFETアンプ回路図
ちなみにAB級アンプの電源電圧とパワー、電流の関係は、

Vcは±電源の片方を示し、電流もステレオだと2倍となる。
ただ、実際には音楽なので電流容量は25%以上あれば良いとの事(上記の本)です。
EK1-mkUは固定バイアスを加えると、セルフバイアスに比べインピーダンスが高くなる。
通常のスピーカーは電流でボイスコイルを動かすのでインピーダンスが高くなると音が出にくくなる。
だが、コンデンサスピーカーは電極間のクーロン力で膜を動かすので、必要なのは電圧だろう。
インピーダンスが高くても問題なく、アンプの電力消費も軽くなる。
今回、歪率を測ってみたら思いのほか良い値がでていた。
周波数特性も測定限界まで伸びていた。
シンプルな回路だが、優れた設計だったようだ。
FETアンプ周波数特性
こちらも昔「クリスキット ミニPー3」を参考にして作った物で、
アンプICはNECのμPC578を使っていた。
だが、数年前に故障してしまったので、LM3886に入れ替えました。
上記の式で出力と電流容量を求めてみると、
トランス12V1A*2 → 出力16W、電流容量56% ですが、
LM3886仕様書の14pの図から10Wと見ている。Vod(出力電圧降下)があるからな。
元のスペースや放熱器を流用した都合で、アンプ基板は片ch30x44mmと小型にした。
それでも入出力を分離したり、積層フィルムコンを使ったりと音質を考慮している。
電源は最初はセンタータップのシングルブリッジ整流だったが、
二次側が2巻線なこともありダブルブリッジ整流に変更した。
LM3886アンプ回路図
アンプケース内
歪率は優秀でLM3886の実力がでていると思います。
電源トランスに通常のEIコア品を使っているが、
電源ハムはスピーカーに耳を近づけないと聞こえない程度で、実用上は問題ない。
LM3886アンプ周波数特性