¼«ºî¤ÎÉÕ²ÃÁõÃÖ¡Ê̵Àþ¡Ë¡¡Ìܼ¡
¥³¥á¥ó¥È
mini Power meter ¤ÎÀ½ºî¡¡2024/12/26
HL-50B¤Ï½ÐÎÏɽ¼¨¤¬Å۵¸¡ÇȤǡ¢¿Ê¹ÔÇȤǤϤʤ¤¤Î¤Ç¿®ÍѤǤ¤Ê¤¤»þ¤¬¤¢¤ë¡£
»ý¤Á½Ð¤·¤ËSWR·×¤ÏÂ礤¤¤Î¤Ç¡¢¾®¤µ¤Ê¥Ñ¥ï¡¼¥á¡¼¥¿¡¼¤òºî¤Ã¤Æ¤ß¤¿¡£
¸¡½ÐÉô¤Ï¥¿¥ó¥Ç¥à¥Þ¥Ã¥Á¤Ç¡¢´¬¤¿ô¤Ï15²ó¤Ç¤ä¤Ã¤Æ¤ß¤¿¡£
²óÏ©¿Þ mini-power1.png
¥±¡¼¥¹¤ÏÊÒÌÌ´ðÈĤòÀڤäÆÈ¾ÅĤĤ±¤·¤¿¡£
Â礤µ¡§42x40x72mm¡¢ÀµÌ̼̿¿,ÆâÉô¼Ì¿¿
miniVNA¤Ç¬Äꤹ¤ë¤È£·¡Á144MHzÂӤǻȤ¨¤ëÆÃÀ¤È¤Ê¤Ã¤¿¡£
| loss[dB] | 7MHz | 14 | 28 | 50 | 144 |
|---|---|---|---|---|---|
| miniPM | -0.11 | -0.11 | -0.12 | -0.15 | -0.23 |
| CMX200 | -0.07 | -0.08 | -0.1 | -0.14 | -0.31 |
| SWR-X¶ | -0.25 | -0.27 | -0.3 | -0.37 | -0.67 |
| RL[dB] | 7MHz | 14 | 28 | 50 | 144 |
|---|---|---|---|---|---|
| miniPM | -24.2 | -25.8 | -24.4 | -22 | -18.3 |
| CMX200 | -35.2 | -32.9 | -30.2 | -26.6 | -18.5 |
| SWR-X¶ | -30.5 | -28.4 | -25.2 | -21.2 | -15.1 |
SWR-X¶¤Ï¸Å¤¤¤Î¤ÇÆÃÀ¤â°¤«¤Ã¤¿¡¢CMX200¤Ï¤µ¤¹¤¬¤ËÎɤ¤¡£
pico Band Scope ¤ÎÀ½ºî¡¡2023/5/8-9/9
ɽ¼¨¤òTFT-LCD1.8·¿¤ËÊѤ¨¡¢²£160dot¤ÇÌó¡Þ30KHz¤Îɽ¼¨¤È¤·¤¿¡£
30¡Á47KHz¤Ïɽ¼¨¤»¤º¡¢ÀÞ¤êÊÖ¤·¤È¤Ê¤ë47KHz°Ê¾å¤ÏLPF¤ÇÍî¤È¤·¤Æ¤¤¤ë¡£
»þÄê¿ô2K¦¸Ž¤1500pF¤ÇIQ-AD¤Î»þ´Öº¹¤òÊäÀµ¤·¤Æ¤¤¤ë¡£
LPF¸ú²Ì¤Ç¼þÇÈ¿ô¤¬¾å¤¬¤ë¤È¿¶Éý¤Ëº¹¤¬½Ð¤ë¤Î¤Ç¡¢µÕɽ¼¨¤â¾¯¤·¤º¤ÄÂ礤¯¤Ê¤ë¡£
pico Band Scopeɽ¼Ì¿¿¡¢pico Band Scope΢¼Ì¿¿
pico Band Scope²óÏ©¿Þ
Raspberry pi pico¤ÏºÙ¥Ô¥ó¤ÈIC¥½¥±¥Ã¥È¤ÇÄ㤯¤·¤Æ¡¢TFT-LCD¤È½Å¤Í¤Æ¾®·¿²½¤·¤¿¡£
º£²ó¡¢½©·î¤Î¥Ñ¥ï¡¼¥°¥ê¥Ã¥É´ðÈĤǺî¤Ã¤¿¤¬¡¢¤È¤Æ¤â¶ìÏ«¤·¤¿¡£
ÉôÉÊÆ±»Î¤ò·Ò¤°¤Î¤ËºÙ¤«¤¤Ãí°Õ¤¬É¬ÍפÇÌýÃǤ¹¤ë¤È¤¹¤°¥°¥ê¥Ã¥É¤È¥·¥ç¡¼¥È¤·¤Æ¤·¤Þ¤¦¡£
¤³¤ì¤Ê¤é¥¢¡¼¥¹¥á¥Ã¥·¥åÉÕ¤´ðÈĤÎÊý¤¬³Ú¤À¤È»×¤¦¡£
¤¿¤À¡¢½©·î¤Î¤Ï·ê¤¬ºÙ¤¤¤Î¤¬¤¤¤±¤Ê¤¤¡£¥µ¥ó¥Ï¥ä¥È¤Ï¤â¤¦¾¯¤·Ã¼¤Þ¤Ç·ê¤¬¤Û¤·¤¤¡£
Raspberry pi pico 2¥±¤ÇIQ»þ´Öº¹¤Ë¾¯¤·º¹(0.1uS?)¤¬Í¤ë¤³¤È¤âȽ¤Ã¤¿¡£
KX3¤Ë·Ò¤¤¤Ç¡¢¼õ¿®ÂÓ°è³°¤Î¿®¹æ¤¬É½¼¨¤Ç¤¤ÆÆ°ºîOK¡£
¥½¡¼¥¹¤Ç¤ÏADÃͤòÅ۵Ãͤˤ·¤ÆFFT¤·¤Æ¤ë¡¢¸µ¤ÏdBɽ¼¨¤À¤Ã¤¿°Ù¡©
S¤Ë±þ¤¸¤¿¥°¥é¥Õ¤Î¹ç¤ï¤»¤³¤ß¤Ç¤ÏÅ۵Ãͤˤ·¤Ê¤¯¤Æ¤âÎɤ¤¤È»×¤¦¡£
¥¦¥©¡¼¥¿¡¼¥Õ¥©¡¼¥ë¤ÎÄɲäò»î¤·¤Æ¤¤¤ë¤¬¡¢drawPixel¤¬ÃÙ¤¤¡¦¡¦¡¦
160dot*52¹Ô=8360dot¤Ç2Éö᤯³Ý¤«¤Ã¤¿¡£¥½¥Õ¥È¥¦¥§¥¢SPI¤Ë¤Ê¤Ã¤Æ¤¿¡£
EarlePhilhowerÈǤòƳÆþ¡¢MbedÈǤè¤ê¥³¥ó¥Ñ¥¤¥ë¤¬Áᤤ¡£
¥Ï¡¼¥É¥¦¥§¥¢SPI¤Ë¤·¤¿¤é4Çܤ¯¤é¤¤¤ËÁ᤯¤Ê¤Ã¤¿¡£
¤Þ¤¿¡¢ADÆþÎÏ(API)¤Î¥µ¥ó¥×¥ê¥ó¥°¼þÇÈ¿ô¤â1.3Çܤۤɾ夬¤Ã¤¿¡£
¤À¤¬¡¢FFT¤Î¥µ¥¤¥É¥í¡¼¥Ö¤Î¹¤¬¤ê¤¬Â礤¯¤Ê¤Ã¤¿¡£
HANNÁë¤Ë¤·¤Æ¤ß¤¿¤ê¡¢¥½¥Õ¥ÈSPI¤Ë¤·ÃÙ¤¯¤·¤Æ¤â¤¢¤Þ¤êÊѤï¤é¤º¡©¡©
MbedÈǤǥϡ¼¥É¥¦¥¨¥¢SPI¤¬½ÐÍ褿¤Î¤Ç¡¢¤³¤Ã¤Á¤Ë¤·¤¿¡£
¡Êpin¥Ç¥Õ¥©¥ë¥È¤Ç¥¤¥ó¥¹¥¿¥ó¥¹¤òTFT_MOSI,TFT_SCLK¤«¤é¡õSPI¤Ë¤·¤¿¤éOK¡Ë
¥³¥ó¥Ñ¥¤¥é¡¢FFTÈæ³Ó¡¡KX3-RTTY¥³¥ó¥Æ¥¹¥È
¥¢¥ó¥Á¥¨¥¤¥ê¥¢¥¹¥Õ¥£¥ë¥¿¡¼¤Î¼Â¸³¡¡2023/4/26-5/3
Band ScopeÍѤΥ¢¥ó¥Á¥¨¥¤¥ê¥¢¥¹¥Õ¥£¥ë¥¿¡¼¤Ï±Ô¤¤¸º¿ê¤¬É¬ÍפʤΤǡ¢
¥¹¥¤¥Ã¥Á¥É¥¥ã¥Ñ¥·¥¿¥ó¥¹¥Õ¥£¥ë¥¿¡¼¤ÎMAX295¤ò¼Â¸³¤·¤Æ¤ß¤¿¡£
¡¦f0¤Î1.4ÇܤÇ1/10¤Ë¸º¿ê¤·¤¿¡¢f0¤Ç0.8Çܤ˲¼¤¬¤ê»Ï¤á¤Æ¤¤¤ë¡£
¡¡¡¦¥¯¥í¥Ã¥¯1.5MHz¤Ç¿®¹æÃٱ䤬30uS¤¢¤Ã¤¿¡¢¤¿¤ÀÄ̲áÂÓ°èÆâ¤Ï¤Û¤Ü°ìÄê¡£
¡¡¡¦¸º¿ê¤¹¤ë¤Ë¤Ä¤ìÃÙ±ä¤âÂ礤¯¤Ê¤ë¡£
¡¡¡¦fo¡áÄ̲áÂÓ°è¡ö1.1 °Ì¤Ë¤·¤¿Êý¤¬Îɤµ¤½¤¦¡£
¥¯¥í¥Ã¥¯¡áÄ̲áÂÓ°è30KHz * 1.1 * 50 = 1.65MHz
pi pico¤ÎPWM¤Çºî¤ë¤È3.3V¤ÇNG¤À¤Ã¤¿¡¢»ÅÍͽñ¤Ë¤ÏCLK¤Ï4V°Ê¾å¤Èͤä¿¡£
74HC08¤òÆþ¤ì¤Æ3.3V¢ª5V¤Ë¤·¤¿¤éOK¤Ç¤·¤¿¡£¡¡
SDRÍÑBand Scope¤Î¼Â¸³¡¡2023/3/31-4/12
¥é¥¸¥ª¥Ú¥ó¥Á¤µ¤ó¤¬Rasbery pi pico¤ÇFFT¥¢¥Ê¥é¥¤¥¶¤òȯɽ¤µ¤ì¤Æ¤¤¤¿¡£
¤Þ¤¿¡¢JR4PDP¤µ¤ó¤¬dsPIC¤Ç¥Ð¥ó¥É¥¹¥³¡¼¥×¤Î¼Â¸³¤ò¤µ¤ì¤Æ¤¤¤¿¡£
¤³¤ì¤é¤Ë¿¨È¯¤µ¤ìRasbery pi pico¤ÇIQÆþÎϤΥХó¥É¥¹¥³¡¼¥×¤òºî¤í¤¦¤È»×¤Ã¤¿¡£
¤À¤¬¡¢FFT¤ÇÊ£ÁÇ¿ô¤òÆþ¤ì¤¿»þ¤Î¤ä¤ê¤«¤¿¤¬Îɤ¯¤ï¤«¤é¤º»ñÎÁ¤ò¤µ¤¬¤·¤Æ¤¤¤¿¤é¡¢
´û¤ËJR3XNW¤µ¤ó¤¬ºî¤é¤ì¤Æ¸ø³«¤µ¤ì¤Æ¤¤¤¿¡£
UF2ÈǤò»î¤¹¤È¡¢IQ¤Î¼þÇÈ¿ô¤¬¾å¤¬¤ë¤ÈµÕ¥µ¥¤¥É¤Îɽ¼¨¤¬Â礤¯¤Ê¤Ã¤Æ¤¤¤¿¡£
ADALM2000¤ÎSG¤Ç¥µ¥¤¥óÇȤΰÌÁ꺹¤ò¤º¤é¤·¤ÆºÇÎÉÃͤòÄ´¤Ù¤ë¤È¡¢
¢â8¦Ìs¤Î¤º¤ì¤È¤Ê¤ê¡¢IQ¤ÎADÊÑ´¹¤Î»þ´Öº¹¤Ç¤Ï¤Ê¤¤¤«¤È¹Í¤¨¤Æ¤¤¤ë¡£
¥¹¥±¥Ã¥Á¤ò¥³¥ó¥Ñ¥¤¥ë¤¹¤ë¤È¥¹¥Ú¥¯¥È¥é¥à¤Ë½ÄÀþ¥Î¥¤¥º¤¬Â¿¿ô¤Ç¤Æ¸«¤º¤é¤¯¤Ê¤Ã¤¿¡£
Arduino IDE¤Î¥Ð¡¼¥¸¥ç¥ó¤«¤È¡¢ÊÌPC¤Ë2.04¤òÆþ¤ì¤Æ»î¤¹¤¬Æ±¤¸¾É¾õ¤À¤Ã¤¿¡£
¥·¥ê¥¢¥ë¥â¥Ë¥¿¡¼¤Ç¸«¤ë¤È¡¢»þ¡¹y¤¬¾å¸Â¤Ë¤Ê¤Ã¤Æ¤ë¤Î¤¬»¶¸«¤µ¤ì¤¿¡£
ADC¤Î¥Ð¥°¤¬´Ø·¸¤·¤Æ¤ë¡©ÉÔÌÀ¤À¤¬¡¢¤È¤ê¤¢¤¨¤º°Ê²¼¤Ç¤¤ì¤¤¤Ë¤Ê¤Ã¤¿¡£
// y = constrain(y, 0, 42); // Cut off upper and lower limits
if (y > 42 || y < 0) { y = 0; } // ¾å¸Âͤ¨¡¢¥Þ¥¤¥Ê¥¹¤â£°
¡ã¸åÆü¡¢¥é¥¤¥Ö¥é¥ê¤¬XNW¤µ¤ó¤ÏEarlePhilhowerÈǤǡ¢»ä¤ÏMbed¤Î¸ø¼°ÈǤò»È¤Ã¤¿°Ù¤ÈȽ¤Ã¤¿¡£¡ä
¤Þ¤¿IQ»þ´Öº¹¤¬¡¢¥¹¥±¥Ã¥Á¤Î¥³¥ó¥Ñ¥¤¥ë¤Ç¤ÏÂ礤¯15.3uS¤Ë¤Ê¤Ã¤¿¡£
AD¤È·×»»¤¬°ì¹Ô¤Ë¤Ê¤Ã¤Æ¤¿¤Î¤ò¡¢Ê¬Î¥¤·AD¤ÏÊÑ¿ô¤ØÆþ¤ì¤ë¤À¤±¤Ë¤·¤¿¤é¡¢
7.8¦ÌS¤Î¤º¤ì¤È¤Ê¤êUF2ÈÇ¤ÈÆ±Åù¤Ë¤Ê¤Ã¤¿¡£
pico-SDK¤Ë¤è¤ë¡¢ADC One-shot¤ò»È¤Ã¤Æ¤ß¤¿¡£
ADC¥¯¥í¥Ã¥¯ÀßÄê¤Ï200Ksps¤Ë¤·¤Æ¡¢IQ»þ´Öº¹¤Ï2.9¦ÌS¤ËÂ礤¯²þÁ±¡ª
pipicoBandScope_IQ-diff.gif
375Ksps¤Ç¤ÏºÇÎÉÅÀ¤¬È½¤ê¤º¤é¤¯¤Ê¤Ã¤¿¡£
250Ksps¤Ï200Ksps¤È¤Û¤ÜƱ¤¸»þ´Öº¹¤À¤Ã¤¿¡£
¤µ¤é¤Ë¼«Æ°¤ÇchÀÚ¤êÂØ¤¨¤ò¹Ô¤¦¥â¡¼¥É¤â¤¢¤ë¤¬¡¢Î㤬¸«¤Ä¤«¤é¤ºÆñ¤·¤½¤¦¡£
¤½¤ì¤Ë250ksps=4uS¤À¤«¤é¡¢¤¢¤Þ¤êÊѤï¤é¤Ê¤¤¤«¤â¤·¤ì¤Ê¤¤¡£
¾¤Ë°ÌÁê¤ò¹ç¤ï¤»¤ëÊýË¡¤Ç¡¢Q¦¤Ë»þÄê¿ô¤òÆþ¤ì¤ëÊýË¡¤â»î¤·¤Æ¤¤¤¿¡£
7.8us¢ª5.1K,1500pF¤È¤Ê¤ê¡¢I¦¤Ï5.1K¤Î¤ßÆþ¤ì¤¿¡£
¼Â¬1060pF¤Ç¡¢10KHz°Ê²¼¤Ç¤Ï¸ú²Ì¤ò³Îǧ¤Ç¤¤¿¡¢
¤À¤¬¡¢LPF¤È¤·¤Æ¤âƯ¤¤¤Æ¤·¤Þ¤¦¤¿¤á¤«¹â°è¤Ç¤ÏºÇ¾®¤Ë¤Ê¤é¤Ê¤¤¡£
pico-SDK»ÈÍѤǥµ¥ó¥×¥ê¥ó¥°¼þÇÈ¿ôfs¤Ï90KHz°Ì¤Þ¤Ç¤¢¤²¤é¤ì¤¿¡£
¤À¤¬¡¢É½¼¨Éý(¡Þfs/2)°Ê¾å¤Î¹â¤¤¼þÇÈ¿ô¤âÀÞ¤êÊÖ¤·¤Çɽ¼¨¤µ¤ì¤ë¡£
¤³¤ì¤Ï¡¢ADÊÑ´¹¸å¤Ë¥Ç¥¸¥¿¥ë¥Õ¥£¥ë¥¿¡¼¤òÆþ¤ì¤Æ¤â̵Íý¤Ç¡¢
IQÆþÎϤËLPF(¥¢¥ó¥Á¥¨¥¤¥ê¥¢¥¹¥Õ¥£¥ë¥¿¡¼)¤¬É¬ÍפǤ·¤¿¡£
DDS AD9851/50¤ÎLPF¡¡2023/1/28
¥È¥é¥ó¥¹½ÐÎϤÎAD9851¤ò¤¤¤¸¤Ã¤Æ¤¤¤ÆLPF¤Ë¤è¤ê½ÐÎÏÃͤ¬ÊѤï¤ë»ö¤Ëµ¤¤¬ÉÕ¤¤¤¿¡£
¤º¤Ã¤ÈÄêK·¿50¦¸¤¯¤é¤¤¤ÎÃͤȤ·¤Æ¤¤¤¿¤¬¡¢¼þÇÈ¿ô¤Ë¤è¤ë½ÐÎÏÊѲ½¤¬Í¤Ã¤¿¡£
¤³¤ì¤òÄêK·¿68¦¸¤Ë¶á¤¤ÃͤȤ·¤¿¤é¡¢ÊѲ½Éý¤Ï¾®¤µ¤¯¤Ê¤Ã¤¿¡£
¥Ð¥¿¥ï¡¼¥¹LPF¤ÏÄ̲áÂÓ°èÆâ¤¬°ìÄê¤Ê¤Î¤Ç¡¢¤½¤ì¤Ë¶á¤«¤Å¤±¤¿¤é²¼¤ÏÎɤ¤¤¬¡¢
¥«¥Ã¥È¥ª¥ÕÉÕ¶á¤ÇµÞ¾å¾º¤¹¤ëÆÃÀ¤Ë¤Ê¤Ã¤¿¡£
¬Äꥰ¥é¥Õ¢ªAD9851SG_LPF.png¡¡SG²óÏ©¿Þ
LPF¤òAADE filter design¤Ç¸«¤ë¤È¡¢¥¤¥ó¥Ô¡¼¥À¥ó¥¹ÊѲ½¤¬½ÐÎÏÃͤ˱ƶÁ¤·¤Æ¤¤¤½¤¦¡£
¤Ê¤ª¡¢£Ô·¿¤â»î¤·¤¿¤¬ÊѲ½Éý¤Ï¤è¤êÂ礤¯¡¢¥¹¥×¥ê¥¢¥¹°²½¤â¸«¤é¤ìNG¡£
RF¥«¥Ã¥×¥é¡¼ ²þÎÉ·¿¤ÎÀ½ºî¡¡2022/12/15
RF¥«¥Ã¥×¥é¡¼¤Ë¤Ï¦Ìs¤Î¹â¤¤¥³¥¢¤ò»È¤¦¤ÈËܤ˽ñ¤¤¤Æ¤¢¤Ã¤¿¤¬°ã¤¦¤Èµ¤¤¬ÉÕ¤¤¤¿¡£»²¹Í¡¡
Êý¸þÀ·ë¹ç´ï¤ÈƱ¤¸¤Ç¹â¤¤¼þÇÈ¿ô¤âÁÀ¤¦¤Ê¤é43ºà¤è¤ê61ºà¤ÎÊý¤¬Îɤµ¤½¤¦¡£
FT37-61¤ÏFT50-43¤è¤êÄ̲á¥Ñ¥ï¡¼¤â¹â¤½¤¦¡¢Î¾ÌÌ´ðÈĤǾ®¤µ¤Ê¥±¡¼¥¹¤òºî¤Ã¤¿¡£
²óÏ©¿Þ¢ªRFcoupler2.png

50MHz RL=29.0dB Sens=-40.16dB , 144MHz RL=21dB Sens=-40.42dB
1.9MHz RL=36.2dB Sens=-40.16dB , 21MHz RL=33.5dB Sens=-40.12dB
´¬¤¿ô20²ó¤Ç22uH(¼Â¬24uH)¤Ë¤Ê¤ë¤Î¤Ç1.9MHz¤âOK¤Ë¤Ê¤Ã¤¿¡£
¹â¤¤Êý¤Ï50MHz¤Ï;͵¤Ç¡¢144MHz SWR=1.2 ¤Ê¤ó¤È¤«»È¤¨¤½¤¦¡£
ºÇ¶á¤ÎAD9850¥æ¥Ë¥Ã¥È¡¡2022/8/13
ºÇ¶á¡¢Hailege AD9850¥æ¥Ë¥Ã¥È¤ò¥¯¥í¥Ã¥¯ÄþÇܤΥª¡¼¥Ð¡¼¥¯¥í¥Ã¥¯¤Ç»î¤·¤¿¤é¿®¹æ¤¬½Ð¤Ê¤«¤Ã¤¿¡£
°ÊÁ°¤Î¤Ï40MHz*4=160MHz¤¬ÌäÂê¤Ê¤¯Æ°¤¤¤¿¤¬¡¢¿·¤·¤¤¥æ¥Ë¥Ã¥È¤Ç¤ÏNG¡£¸µ¤Î125MHz¤ÏOK¡£
IC¤ò¤è¤¯¸«¤ë¤È°õ»ú¤ÏÇö¤¯1pin¥Þ¡¼¥¯¤â°õºþ¤Ë¸«¤¨¤ë¡¢²ø¤·¤²¡£
24.57MHz¤Ç»î¤¹¤È*6=147.42MHz¤Çưºî¤·¤¿¡£Ãæ¿È¤ÏAD9851¤Î¥ê¥Þ¡¼¥¯IC¤À¤Ã¤¿¡£
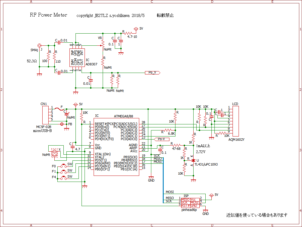
RF Power Meter AD8307¡¡2018/5/27_2022/7/19
¤º¤Ã¤ÈÁ°¤ËÇã¤Ã¤Æ¤¢¤Ã¤¿AD8307¤ÇRF¥Ñ¥ï¡¼¥á¡¼¥¿¤òºî¤Ã¤Æ¤ß¤¿¡£
¡¡AD¤Î´ð½à¤Ë¤ÏTL431¤Ç2.7V¤òºî¤ê¡¢dBm¤È¥Ñ¥ï¡¼¤ò·×»»¤·É½¼¨¡¢
¡¡·×»»´ð½à¤ÎÄ´À°¤Ï¥½¥Õ¥ÈÂбþ¤È¤·¤¿¡£
²óÏ©¿Þ¢ªRFpowerMeter.PNG
¥ª¥Õ¥»¥Ã¥È¤Î¤Ð¤é¤Ä¤¤Ï·ë¹½¤¢¤ë¡¢HF¿®¹æ¤Ç¹»Àµ¤¹¤ë¤ÈIC¤Ë¤è¤ê¿ô10mV¤Îº¹¤¬¤Ç¤¿¡£
¡¡°ìÊý¡¢ATT¤Ï¤Û¤Ü¤½¤ÎÃͤȤʤ俤Τǡ¢·¹¤¤Ï¤ï¤ê¤ÈÀµ³Î¤ß¤¿¤¤¤À¡£
2022/7.¹âµéSG¤Ë·Ò¤¤¤Ç¼þÇÈ¿ôÆÃÀ¤ò¬¤Ã¤¿¡¢50MHz -0.75dB,100MHz -1.8dB¤Ç¤·¤¿¡£
¼þÇÈ¿ôÆÃÀ¢ªAD8307PM.png
¥¢¥ó¥Æ¥Ê¥Á¥å¡¼¥Ê ATU100¥¥Ã¥È¡¡2021/11/10-14
ºòǯ¡¢Í¹Á÷»ö¸Î¤ÇÆÏ¤«¤Ê¤«¤Ã¤¿ATU100¥¥Ã¥È¤¬°Â¤¯¤Ê¤Ã¤Æ¤¤¤¿¤Î¤ÇºÆÃíʸ¡¢º£²ó¤Ï10Æü¤ÇÅþÃå¡£
SMDÉôÉʤϼÂÁõ¤µ¤ì¤Æ¤¿¡¢¥È¥í¥¤¥À¥ë¥³¥¢¤òµÕ¤Ë´¬¤¤¤Æ¤ä¤êľ¤·¤¿¤¬¿ô»þ´Ö¤Ç´°À®¡£Ìµ»ö¤Ëư¤¤¤¿¡£
¥Á¥å¡¼¥ó¤·¤Æ¤âSWR1.5°Ì¤Þ¤Ç¤·¤«Äɤ¤¹þ¤Þ¤Ê¤¤ÍͤÀ¡£
Reset»þ53mA¡¢¥ê¥ì¡¼1¸Ä¤Ç23mA¡¢OLED¤Ï15mA¡¢¥Ð¥Ã¥Æ¥êÍøÍѤϤ½¤³¤½¤³ÅÅή¤ò¿©¤¦¡£
Ver3.2¤Ø¤ÎVerUP¤òMPLAB X IPE ¤Ç¹Ô¤Ã¤¿¤é¤È¤Æ¤â¶ìÏ«¤·¤¿¡¢ÊýË¡¤Ï¥Þ¥¤¥³¥ó¥Ú¡¼¥¸¡£
N7DDC»ñÎÁ¤ÎATU-100_Extended_Board_User_Manual_eng.pdf ¤Ë EE data ¤ÎÆâÍÆ¤¬¤¢¤ë¡£
»öÁ°¤ËEE data¤òÊݸ¤·¤Æ¤ª¤¯¤Ù¤¤À¤Ã¤¿¡£
¥±¡¼¥¹¤òÄ´¤Ù¤ë¡¢¥À¥¤¥½¡¼¤Î¡Ö¥·¥¹¥Æ¥à¥Ü¥Ã¥¯¥¹¥¯¥ê¥¢Ä¹Êý·Á¡×¤òõ¤¹¤¬Å¹ÊÞ¤Ë̵¤«¤Ã¤¿¡£
Âå¤ï¤ê¤Ë¡ÖSTORAGE BOX°ú¤½Ð¤·Æ©ÌÀ2Ãʡפΰú¤½Ð¤·¤ò»È¤¦»ö¤Ë¤·¤¿¡£
À£Ë¡74x148x43mm(68x143x39mm)¤Ë¥³¥Í¥¯¥¿¤ä¥¹¥¤¥Ã¥Á¤òÆþ¤ì¤ë¤ÈŤµ¤¬¥®¥ê¥®¥ê¤À¤Ã¤¿¡£
¥·¡¼¥ë¥É¤ÏɬÍפ½¤¦¤ÊBNC¤È´ðÈÄGND¤Ë¥¢¥ë¥ßÇöÈĤòÄɲä·¡¢Îɤ¤´¶¤¸¤Ë½ÐÍ褿¡£
ATU100¥±¡¼¥¹Á°ÌÌ¡¢ATU100¥±¡¼¥¹¸åÌÌ
¥¥Ã¥È¤Î¥À¥¤¥ª¡¼¥É¤ÏVf¹â¤¯¡¢¥Ñ¥ï¡¼¤¬Ä㤯ɽ¼¨¤µ¤ì¤ë¤È¤Î¾ðÊ󤢤ꡣ
¬¤ë¤È¥·¥ç¥Ã¥È¥¡¼D¤Ç¤Ï¤Ê¤¯¥·¥ê¥³¥óD¤ÎÍͤÀ¡£SWR·×¤ÈÈæ¤Ù¤ë¤È½ÐÎϤ¬Ä㤤¤È¸íº¹¤âÂ礤¤¡£
À߷׸µ¤ÎBAT41¤Îµ¬³Ê¤ò»²¹Í¤Ë¡¢Ã¼»Ò´ÖÍÆÎ̤ȵÕÅ۵¤«¤éRB751S¤òÁª¤ó¤À¡£
¾®¤µ¤¤¥Á¥Ã¥×¤Ê¤Î¤Ç¥·¡¼¥ë´ðÈĤòÊÑ´¹¤Ë»È¤¤¤Ï¤ó¤ÀÉÕ¤±¡£
·ë²Ì¤ÏÄã½ÐÎÏ»þ¤Û¤É²þÁ±¤·¡¢HF¤ÏÎɤµ¤½¤¦¤Ê´¶¤¸¤Ë¤Ê¤Ã¤¿¡£ATU100-SWRX2-1.png¡¡
50MHz¤Ï¤ä¤ä¹â¤¯¤Ç¤Æ¤¤¤ë¤è¤¦¤Ç¤¢¤ë¡£
RF¥«¥Ã¥×¥é¡¼¤Î¥Î¥¦¥Ï¥¦¡¡2020/6/10
Á÷¿®ÅÅÎϤΰìÉô¤ò¼è¤ê½Ð¤·¤Æ¥â¥Ë¥¿¡¼¤¹¤ëRF¥«¥Ã¥×¥é¡¼¤Ë¤Ä¤¤¤Æ¡£
JA6AQO¤µ¤ó¤Î¸¶·¿¤«¤é¡¢¾¯¤·Êѹ¹¡£
¡¦´¬¿ô¤ò16²ó¤È¤·-44dB¡¢³°Éô¤ËATT-6dB¤òÄɲä·¤Æ-50dB(100W¢ª0dBm)
¡¦¥³¥¢¤ÏFT82-43»÷¤ÎÆæ¥³¥¢¡¢Æ±¼´¤Ï8D-2V¡¢ATT¤ÎÄñ¹³ÁȤ߹ç¤ï¤»Êѹ¹
¥À¥ß¡¼¥í¡¼¥ÉÀܳ¤Ç¬ÄꢪRFcupler2h.png
¡¦¥È¥í³è¤ÎƱ¼´¤ÎÊÒ¦¤òÉ⤫¤»¤ë¥Õ¥¡¥é¥Ç¡¼¥·¡¼¥ë¥É¤è¤ê¡¢¥³¥¢²¼¤ò¶õ¤±¤ëJA6AQO¼°¤ÎÊý¤¬¾¯¤·Îɤ«¤Ã¤¿¡£
¡¦MJ¥¢¡¼¥¹Â¦¤òƼÈĤǰϤ¦¤È¥ê¥¿¡¼¥ó¥í¥¹²þÁ±¤¹¤ë¤¬¡¢80MHzÉն᤬Â礤¯HF¤Ï¾¯¤·¡£
¡¦¥ê¥¿¡¼¥ó¥í¥¹¤¬¸¶·¿¤ËµÚ¤Ð¤Ê¤¤¤Î¤Ï¡¢FT82-43»÷¤ÈƱ¼´¤Î·ä´Ö¤¬¹¤¤¤«¤é¡©
¡¦·ë¹ç½ÐÎϤÎ155MHz¤Ë¶¦¿¶ÅÀ¤¬¤¢¤Ã¤¿¡£¥³¥¢¤Î±Æ¶Á¡©
PS.¹âµéVNA¤Ç¬¤Ã¤¿¤é¡¢¥ê¥¿¡¼¥ó¥í¥¹¤Ï50MHz¤Ç29dB°Ì¤ÈNanoVNA¤è¤êÎɤ«¤Ã¤¿¡£
¡¡ÊÑ´¹¥³¥Í¥¯¥¿¤ä¥À¥ß¡¼¥í¡¼¥É¤Î±Æ¶Á¡©
OP-AMP¤ÎLPF¤ÈÁýÉý¡¡2020/3/11
OP-AMP¤ÎÀµµ¢´ÔLPF¤Ï¡¢Æ±»þ¤ËÁýÉý¤â½ÐÍè¤ë¤À¤í¤¦¤«¡©
ÁýÉý¤ÏÉéµ¢´Ô¤Çü»Ò¤¬°ã¤¦¤Î¤Ç¤Ç¤¤½¤¦¤Êµ¤¤â¤·¤¿¡£
OP-AMP_LPF.PNG
¥·¥ß¥ì¡¼¥·¥ç¥ó¤·¤Æ¤ß¤ë¤È¡¢£æÆÃ¤¬¥«¥Ã¥È¥ª¥ÕÉÕ¶á¤ÇµÞ¤Ë¾å¤¬¤Ã¤¿¤ê¤¹¤ë¡£
Äê¿ô¤òÊѤ¨¤ë¤È¤¦¤Þ¤¯¹Ô¤Ã¤¿¤ê¡¢£æÆÃ¤¬ÊѤï¤Ã¤¿¤êÉÔ°ÂÄê¡£
¥Ö¥ì¥Ã¥É¥Ü¡¼¥É¤Ç»î¤¹¤È¡¢¿®¹æ¤Ï½Ð¤ë¤¬£æÆÃ¤Ï¥«¥Ã¥È¥ª¥ÕÉÕ¶á¤ÇµÞ¾å¾º¤·¤Æ¤¤¤¿¡£
Àµµ¢´Ô¤ÈÉéµ¢´Ô¤ÎƱ»þ¤ÏNG¡¢LPF¤ÈÁýÉý¤Ïʬ¤±¤ë¤Î¤¬Îɤ¤¤Ç¤¹¡£
Ãæ¹ñÀ½¤ÎÆæOP-AMP¡¡2020/2/9
3.3V¤Ç¥ì¡¼¥ëto¥ì¡¼¥ë¤ÎOP-AMP¤òõ¤·¤Æ¡¢LMV358P¤òAliexpress¤ÇÇã¤Ã¤¿¡£
ư¤«¤·¤Æ¤ß¤ë¤È½ÐÎϤ¬¥¯¥ê¥Ã¥×¤¹¤ë¡¢ÊѤÀ¡ª
¾ÃÈñÅÅή¤ò¬¤ë¤È¡¢0.33¡Á0.35mA¤È¿¤¤¡¢¼ê»ý¤Á¤ÎLM358¤Ï0.37mA¡£
¥Þ¡¼¥¯¤ÏTI¤À¤¬¡¢TI¤Î»ÅÍͽñ¤ò¸«¤ë¤ÈLMV358P¤È¤¤¤¦·¿Ì¾¤Ï̵¤¤¡£DIP-8¤â̵¤¤¡£
¹ñÆâ¤ÎÈÎÇ䏤ÇLMV358¤Ï¥Õ¥é¥Ã¥È¥Ñ¥±¡¼¥¸ÉʤΤߤÀ¤Ã¤¿¡£
Ãæ¿È¤Ï°Â¤¤LM358¤Ç¤Ï¤Ê¤¤¤«¡©¥Ë¥»IC¤Îµ¿¤¤Ç»¸ü¤À¡£
¥á¥Ã¥»¡¼¥¸¥¡¼¡¢¥Ñ¥É¥ë½ÐÎÏ·¿¡¡2020/1/22-28
ºÇ¶á¤Î̵Àþµ¡¤Ï¥¨¥ì¥¡¼µ¡Ç½ÉÕ¤¤¬¤¢¤¿¤ê¤Þ¤¨¡£
¤½¤³¤Ç¡¢¥Ñ¥É¥ë½ÐÎÏ·¿¤Î¥á¥Ã¥»¡¼¥¸¥¡¼¤òºî¤Ã¤¿¡£
Æâ¡¥¨¥ì¥¡¼¤Îµ¡Ç½ÉÔ¤òÊ䤨¤ë¡¢Í¤ê¤½¤¦¤Ç̵¤«¤Ã¤¿(½é¡©)¤È»×¤¦¡£
¥¹¥Ô¡¼¥É¤ÏÆâ¡¥¨¥ì¥¡¼¤Ë¹ç¤ï¤»¤ë¡¢Áᤤ¤È»ú´Ö¤¬µÍ¤Þ¤Ã¤¿¤ê¸íÉ乿¤Ë¤Ê¤ë¡£
IC7300¤ÈFT817¤Ç³Îǧ¤·¤¿¡£
½¾Íè¤Î¥á¥Ã¥»¡¼¥¸¥¡¼¡¢¥¨¥ì¥¡¼¤È¥Ï¡¼¥É¤Ï¤Û¤ÜƱ°ì¡¢¥½¥Õ¥È¤Î°ã¤¤¤À¡£
¹Í¤¨¤¿Ëö¡¢½¾Íè¤Î¤Ë¥Ñ¥É¥ë½ÐÎϤò¼è¤ê¹þ¤ó¤ÇÀÚ¤êÂØ¤¨¤é¤ì¤ëÍͤˤ·¤¿¡£
¥á¥Ã¥»¡¼¥¸¥¡¼¡¢¥Ñ¥É¥ëÂбþÈÇÀâÌÀ½ñ
ÂçÉý¤Êµ¡Ç½ÄɲäʤΤÇͽþ¤È¤Ê¤ê¤Þ¤¹¤¬¥¢¥Ã¥×¥Ç¡¼¥È¤â¾µ¤ê¤Þ¤¹¡£
¡Ö´°À®ÉʤÎÈÒÉۤϽªÎ»¤·¤Þ¤·¤¿¡¢´ðÈġܽñ¤¹þ¤ßºÑ¤ß¥Þ¥¤¥³¥ó¤Ë¤Ê¤ê¤Þ¤¹¡×
¥ª¡¼¥Ç¥£¥ªÀÚ¤êÂØ¤¨²óÏ©¡¡2019/12/28
²»À¼¤ÎÀÚ¤êÂØ¤¨¤Ë¥¢¥Ê¥í¥°¥¹¥¤¥Ã¥Á(SN74LVC1G3157)¤ò»È¤Ã¤¿¡£
¥ª¡¼¥Ç¥£¥ªÇÈ·Á¤¬¾®¤µ¤¤¤ÈÎɤ¤¤¬¡¢¾¯¤·Â礤¯¤Ê¤ë¤ÈVDD¤äGND¤ËÄ¥¤êÉÕ¤¤¤Æ¤·¤Þ¤¦¡£
¥ª¥·¥í¤ÇÄ´¤Ù¤ë¤È¥¢¥Ê¥í¥°¥¹¥¤¥Ã¥Á¤ÎÌäÂ꤫¤Ë¸«¤¨¤¿¡¢¤À¤¬¡¢¥Ð¥¤¥Ñ¥¹¤·¤Æ¤âÊѲ½¤Ê¤·¡£
¼¡ÃʤΥª¥Ú¥¢¥ó¥×ÅŸ»¤¬3.3V¤Ê¤Î¤¬¸¶°ø¤Ç¤·¤¿¡£LMC662¢ªTLC272¤ÇOK¤È¤Ê¤Ã¤¿¡£
LMC662¤ÏCMOS¤À¤«¤é3.3V¤â²Ä¤È´ª°ã¤¤¤·¤Æ¤¤¤¿¡£
¥á¥Ã¥»¡¼¥¸¥¡¼¥ä¡¼¤ÎÀ½ºî¡¡2015/11/24-2019/10/22
¼ê»ý¤Á¤ÎÉôÉʤÇCW¥á¥Ã¥»¡¼¥¸¥¡¼¥ä¡¼¤òºî¤Ã¤¿¡£
¥¨¥ì¥¡¼¤ÎÀ½ºîÎã¤Ï¤¤¤¯¤Ä¤«Í¤Ã¤¿¤¬¡¢LCDÉÕ¤¤Çʸ¤òÁ÷¤ê½Ð¤¹Êª¤Ï°Õ³°¤Ë̵¤«¤Ã¤¿¡£
ʸ»ú¤ò¥â¡¼¥ë¥¹¤ËÊÑ´¹¤¹¤ëÊýË¡¤ÇǺ¤ó¤Ç¿§¡¹¹Í¤¨¤¿¡£
£±¥Ó¥Ã¥È¤Ç¤½¤Î¤Þ¤Þɽ¤¹¤È¡¢¥â¡¼¥ë¥¹¥³¡¼¥É¤Ï²ÄÊÑĹ¤Ê¤Î¤ÇÁ°¸åȽÃǤ¬È¯À¸¤·½èÍý¤¬¤ä¤ä¤³¤·¤½¤¦¤À¡£
ºÇ½é¤ÏDot¡¢Dash¡¢¸ì´Ö¤ò£¶Ê¸»úÎó¤Çɽ¤·¤Æ°ìʸ»ú¤º¤Ä½èÍý¤¹¤ëÊýË¡¤Çºî¤Ã¤Æ¤ß¤¿¡£
ÊÑ´¹¥³¡¼¥Éɽ¤ÎºîÀ®¤Ï¤ï¤ê¤È´Êñ¤À¤Ã¤¿¡£
¼ÂÍѾå¤ÏÌäÂê̵¤µ¤½¤¦¤À¤Ã¤¿¤¬¡¢Ê¸»úÎó½èÍý¤Ç»þ´Ö¤¬³Ý¤«¤Ã¤Æ¤¤¤Ê¤¤¤«µ¤¤Ë¤Ê¤Ã¤¿¡£
ºÇ½ªÅª¤Ë£²¥Ó¥Ã¥È¤Çɽ¤ï¤¹»ö¤ò»×¤¤¤Ä¤¤¤¿¡ªÊÑ´¹¥³¡¼¥É¤¬16bit¤ÎWord¤ÇºÑ¤à¤·½èÍý¤âÁ᤽¤¦¤À¡£
ÊÑ´¹¥³¡¼¥Éɽ¤òºî¤ë¤Î¤¬ÌÌÅݤÀ¤Ã¤¿¤¬¡¢·ë²Ì¤Ï¾å¡¹¤È»×¤¦¡£
ºÇ½é¤Ï¥Ô¥ó¿ô¤«¤éTiny¤«¤È»×¤Ã¤¿¤¬¡¢ÊÔ½¸¤Þ¤ÇÆþ¤ì¤ë¤È8K¤ÏɬÍפ½¤¦¡¢Mega¤Î´ðÈĤÇÎɤ«¤Ã¤¿¡£
£³£Ö°Ê¾å¤¬É¬ÍפÀ¤Ã¤¿¤Î¤Ç¡¢¥Ç¥¸¥«¥áÍÑ¥ê¥Á¥¦¥à¥¤¥ª¥ó¤òü»Ò¤ò¿¿ï«ÈĤǼ«ºî¤·¤Æ»È¤Ã¤Æ¤ß¤¿¡£
ÉôÉʤò¤«¤½¸¤á¤Æºî¤Ã¤¿³ä¤Ë¤Ï¡¢¤½¤³¤½¤³¤¤¤¤´¶¤¸¤À¡£
»îºî²óÏ©¿ÞMsg-keyer01.gif¡¢»îºî´ðÈļ̿¿
¤È¤ê¤¢¤¨¤º¡¢£µ£ø£²¤Îʸ¤òÁ÷½Ð¤Ç¤¡¢¥¹¥Ú¡¼¥¹Ä´À°¤Ê¤ÉÀßÄê¤Þ¤Ç½ÐÍ褿¡¢»È¤¨¤½¤¦¤À¡£
¤¢¤È¤Ïʸ¤ÎÊÔ½¸¤ÈÏ¢ÈÖµ¡Ç½¤òÆþ¤ì¹þ¤ß¤¿¤¤¤È»×¤Ã¤Æ¤¤¤ë¡£
11/30.¥³¥ó¥Æ¥¹¥È¤Ë»È¤Ã¤Æ¤ß¤¿¡£¥ï¥ó¥¿¥Ã¥ÁÁ÷½Ð¤È¥ª¡¼¥Ç¥£¥ªOUT¤Ë¥µ¥¤¥É¥È¡¼¥ó¤¬Æþ¤é¤Ê¤¤¤Î¤¬Îɤ¤¡£
¡¡¡¡Ï¢ÈÖµ¡Ç½¤â½ÐÍ褿¡£¤³¤ì¤ÇWPX¥³¥ó¥Æ¥¹¥È¤È¤«001Ï¢ÈÖ¤òÁ÷¤ë»þ¤ËÊØÍø¤À¡£
12/5.ʸ¤ÎÊÔ½¸µ¡Ç½¤â½ÐÍè¤ë¤è¤¦¤Ë¤Ê¤Ã¤¿¡£Ê¸»úÎó¤ÎÊÔ½¸¤Ï¿ôÃͤËÈæ¤Ù¤À¤¤¤ÖÌÌÅݤÀ¤Ã¤¿¡£
¡¡¡¡Çä¤êʪ¤Ë¤Ê¤ë¤«¤Ê¡©¤¢¤È¡¢¥¨¥ì¥¡¼µ¡Ç½¤È´ðÈĤÏɬÍפÀ¤í¤¦¤Ê¡£
12/12.¥¨¥ì¥¡¼µ¡Ç½¤â½ÐÍ褿¡¢º¸±¦Æþ¤ìÂØ¤¨¤äûÅÀĹÅÀ¥á¥â¥ê¡¼¥¿¥¤¥ß¥ó¥°¤¬Æñ¤·¤¤½ê¤À¤Ã¤¿¡£Flash¤Ï8K¤®¤ê¤®¤ê¡£
1/12.¤½¤Î¸å¡¢´ðÈĤòÀ߷ס¢È¯Ãí¤·¤Æ¤¤¤Þ¤·¤¿¡£´ðÈĤÏ50x76mm¤È¤µ¤é¤Ë¾®·¿¤Ë¡£
¥Ù¡¼¥¹¤ÏCD¥±¡¼¥¹¤ò¡¢¥«¥Ð¡¼¤ÏÇö¤¤¥×¥éÈĤò²Ã¹©¤·¤Æºî¤ê¤Þ¤·¤¿¡¢¤¤¤¤´¶¤¸¤Ç¤¹¡£
¡¡
²óÏ©¿ÞMsg-keyer10.gif
¥á¥Ã¥»¡¼¥¸¥¡¼¥ä¡¼ÀâÌÀ½ñ
2017/4.´¥ÅÅÃӤǤâÂç¾æÉפ½¤¦¤Ê¤Î¤È¡¢¥«¥Ð¡¼²Ã¹©¤Î¹©ÉפǴ°À®Éʤò½ÐÉʤ·¤Æ¤ß¤¿¡£
ͽÁÛ¤è¤êÁÇÁᤤÆþ»¥¤Ç¡¢´°À®Éʤò˾¤ó¤Çµï¤ë¿Í¤¬Â¿¤«¤Ã¤¿¡£
¤Ê¤ª¡¢LCD¥³¥ó¥È¥é¥¹¥È¤ò¤è¤ê¹¤¤Å۵¤ËÂбþ¤¹¤ë¤è¤¦¥½¥Õ¥È¥¦¥¨¥¢¤òVerUp¤·¤Þ¤·¤¿¡£
2018/2.ATmega168P¤¬Æþ¼êÆñ¤Ë¤Ê¤Ã¤Æ¤¤¿¤Î¤Ç¡¢ATmega328P¤ËÊѤ¨¤ë»ö¤Ë¤·¤Þ¤¹¡£
2018/12.¥á¥Ã¥»¡¼¥¸ÃæÃǤòSEL¥¡¼¤Î¤ß¤«¤é¥Ñ¥É¥ë¤Ç¤âÃæÃǤ¹¤ë¤è¤¦¤Ë¤·¤Þ¤·¤¿¡£
2019/10.°ì»þŪ¤Ê¥Ó¡¼¥³¥ó»ÈÍѤؤÎÂбþ¤ÇʸËö¤Ë¥¹¥Ú¡¼¥¹¤òÀßÄê½ÐÍè¤ë¤è¤¦¤Ë¤·¤¿¡£
¤¿¤À¡¢Î©¤Á¾å¤²¸å¤ËM1-5¥¡¼¤òON¤·Â³¤±¤ëɬÍפ¬¤¢¤ê¤Þ¤¹¡£
ÎØ¥´¥à¤ÇM1-5¥¡¼¤ò²¡¤·Â³¤±¤ë¤Î¤¬Îɤ¤¤È»×¤¤¤Þ¤¹¡£
2020.¼Â¤Ï¥á¥Ã¥»¡¼¥¸¥¡¼¤ÎÇä¤ì¹Ô¤¤Ïºòǯ¡¢Â礤¯Íî¤Á¤¿¡£
¥Ñ¥É¥ë½ÐÎϵ¡Ç½¤Ë¤è¤ê¾¯¤·Ìᤷ¤¿¤¬¡¢¼ûÍפ¬Íî¤Á¤Æ¤ë»ö¤Ï³Î¤«¤À¡£
¥ê¥°¤Î¹âµ¡Ç½²½¤äÂÀÍÛ¹õÅÀ¤Ë¤è¤ë¥³¥ó¥Ç¥£¥·¥ç¥óÄã²¼¤â¤¢¤ë¤¬¡¢
FT8¤ÎÉáµÚ¤¬Â礤¤¤À¤í¤¦¡¢¤Ê¤ó¤»CW¤è¤ê¼å¤¯¤Æ¤âQSO¤Ç¤¤Æ»È¤¤¤ä¤¹¤¤¤«¤é¡£
¥¢¥ó¥Æ¥Ê¡¦¥¢¥Ê¥é¥¤¥¶¤ÎÀ½ºî¡¡2017/2/16¡Á2018/10/18
À½ºî¤·¤Æ¤¤¤¿¥¢¥ó¥Æ¥Ê¡¦¥¢¥Ê¥é¥¤¥¶¤¬¤è¤¦¤ä¤¯Æ°¤¯½ê¤Þ¤ÇÍ褿¡£
´ðÈĤÏÊÒÌÌGNDÉÕ¤¤ò»È¤¤¡¢¥±¡¼¥¹¤ÏÆ©ÌÀ¥Ú¥ó¥±¡¼¥¹¤ò²Ã¹©¤·¤Æ¤¤¤ë¡£
¤Ï¤¸¤á¤Ï¿§¡¹¤Êµ¡Ç½¤ò¹Í¤¨¤Æ¤¤¤¿¤¬¡¢»îÍѤ·¤Æ¤ß¤ë¤È¥Þ¥Ë¥å¥¢¥ë¤È¥¹¥¥ã¥ó¤À¤±¤ÇÎɤµ¤½¤¦¡£
50MHz¤Ç¤ÏSWR=1.0¢ª1.06¡¢Z=50¢ª54¦¸¤Û¤É¤Î¸íº¹¤¬¤Ç¤Æ¤¤¤ë¡£
°Ê²¼¤Ï¥Û¥¤¥Ã¥×¥¢¥ó¥Æ¥ÊCM144W¤Î¬Äê·ë²Ì(¼ÂÀþSWR,ÇËÀþ£Ú)
¥¤¥ó¥Ô¡¼¥À¥ó¥¹¤¬50¦¸¤è¤êÄ㤤½ê¤â¸¡½Ð¤·¤Æ¤¤¤ë¤·¡¢¥°¥é¥Õ¤âminiVNA¤ËÎɤ¯»÷¤Æ¤¤¤¿¡£
¤½¤Î¸å¡¢¸¡½Ð´ï¤ò²þÎɤ·54MHz¤Ç¤âSWR=1.00¤Ø¸íº¹¤ò¸º¤é¤»¤¿¡£
¤µ¤é¤Ë¡¢EEPROM¤ØÂ¬ÄêÃͤòÊݸ¤·ºÆÀ¸¡¢¥Ñ¥½¥³¥ó¤Ø¤Î¼è¤ê¹þ¤ß¤Èµ¡Ç½¤â²þÁ±¤·¤¿¡£
´ðÈĤòºî¤Ã¤¿¤Î¤Ç´°À®Éʤˤ·¤Æ¡¢¥ä¥Õ¥ª¥¯¤Ø½Ð¤·¤Æ¤ß¤¿¡¢È¿±þ¤Ï¾å¡¹¡£
8/8.DDS¥æ¥Ë¥Ã¥È¤Î²þ¤¤¬ÌÌÅݤʤΤȶ¯ÅÙUp¤òÁÀ¤¤¡¢DDSްIC¤ò´ðÈÄÉÕ¤±¤ËÊѹ¹¤·¤¿¡£
¥³¥¹¥ÈŪ¤Ë¤ÏICñÉʤϥæ¥Ë¥Ã¥È¤ÈƱ¤¸¤«¤à¤·¤í¹â¤¤¤¯¤é¤¤¤À¤Ã¤¿¡£
¥¹¥×¥ê¥¢¥¹¤âÄ㸺¤·¤¿¤è¤¦¤À¡£½ÐÎϥȥé¥ó¥¹¤ÎÇÛÀþ¤¬Ã»¤¯¤Ê¤Ã¤¿¤«¤é¡©
¥¢¥ó¥Æ¥Ê¥¢¥Ê¥é¥¤¥¶¡¼ÀâÌÀ½ñverD¡¢AAÀâÌÀ½ñverE
2018/4.ºòǯ¡¢Aliexpress¤ÇAD9850BRS¤ò10¥±¤º¤Ä2¥ö½ê¤«¤éÇã¤Ã¤¿¤¬¡¢°Â¤¤Êý¤«¤éÉÔÎÉÉʤ¬£²¤Ä½Ð¤¿¡£
¡¡VCC-GND¥·¥ç¡¼¥È¤ÈÇÈ·ÁÏĤÀ¤Ã¤¿¡¢¤³¤ì¤âÃæ²Ú¥ê¥¹¥¯¡£
2018/8.AD9850¤¬Ã;夬¤ê¤·¤¿¡¢°ìǯÁ°¤Ï$7¤À¤Ã¤¿¤Î¤¬$11¡¢DDS¥æ¥Ë¥Ã¥È¤âƱÍͤǤ¢¤ë¡£
¡¡¤½¤ì¤Ç¤â¹ñÆâ¤è¤ê¤ÏAliexpress¤ÎÊý¤¬¤º¤Ã¤È°Â¤¤¡£
2018/9.¥Ñ¥½¥³¥ó¤Ø¤Î¼è¤ê¹þ¤ß¤ò¥·¥ê¥¢¥ëÄÌ¿®¤ËÊѹ¹¤·¤Þ¤·¤¿¡£
¡¡Arduino pro miniÍѤÎÊÑ´¹´ï¤Ï°Â¤¤¤·¥é¥¤¥¿¤è¤êÎɤ¤¤«¤È¡£
2020.ºòǯ¤«¤éÃæ¹ñÀ½¤ÎnanoVNA¤¬½Ð¤Æ¡¢¤³¤Î¥¢¥ó¥Æ¥Ê¥¢¥Ê¥é¥¤¥¶¡¼¤ÏÇä¤ì¤Ê¤¯¤Ê¤ë¤È»×¤Ã¤¿¤¬¡¢ÊѤï¤é¤ºÇä¤ì¤Æ¤ë¡£
¡¡²Á³Ê¡¢¼þÇÈ¿ôÈϰϡ¢ÀºÅÙ¤ÏÉ餱¤Æ¤ë¤Î¤Ë¡©¡©¡¡¤â¤Ã¤È¤â¼«Ê¬¤â¥¢¥ó¥Æ¥Ê³Îǧ¤Ç¤Ï¤³¤Ã¤Á¤ò»È¤¦¡£
¡¡Áàºî¤¬´Êñ¤Ê¤Î¤ÈµÏ¿½ÐÍè¤ë»ö¤Ç»È¤¤¾¡¼ê¤ÏÎɤ¤¤È»×¤¦¡£
¡Ö´°À®ÉʤÎÈÒÉۤϽªÎ»¤·¤Þ¤·¤¿¡×
Ãæ¹ñÀ½IC¤Î¥ê¥Þ¡¼¥¯ÉÊ¡¢µ¶ICÌäÂê¡¡2018/12/14
10·î¤Ë¥¢¥ó¥Æ¥Ê¥¢¥Ê¥é¥¤¥¶¤òºî¤Ã¤Æ¤¤¤ÆAD9850¤¬Æ°¤«¤ºÂç¶ìÀï¡£ÉÔÎÉÉÊ¡©
3¤ÄÌܤǤä¤Ã¤È½Ð¤¿¤é¼þÇÈ¿ô¤¬°ã¤¦¤·±ø¤¤´¶¤¸¡£1.5ÇܤÀ¤Ã¤¿¤Î¤Ç¥¯¥í¥Ã¥¯¤òÊѤ¨¤Æ³Îǧ¡£
¥¯¥í¥Ã¥¯ÄþÇܤ¬£¶Çܤʻö¤¬È½ÌÀ¡ª¤³¤Î£³¤ÄÁ´¤Æ¥í¥Ã¥È#1519 893367.1¤À¤Ã¤¿¡£
±½¤Î¥ê¥Þ¡¼¥¯ÉÊ
¤À¡¢AD9851¤Î¸¡ºº¤Ç³°¤ì¤¿¤Î¤òAD9850BRSZ¤Ë¥ê¥Þ¡¼¥¯¤·¤¿Êª¤À¤í¤¦¡£
#1519¤Ï¹ï°õ¤¬Çö¤¯Ãã¿§¤Ç¥í¥´¤Î»°³Ñ¤â¾®¤µ¤¤¡¢1pin¥Þ¡¼¥¯¤Î¿¼¤µ¤¬Àõ¤¤¡¢ºï¤Ã¤¿¤Ê¡£
12·î¡¢¤Þ¤¿ÉÔÎÉÉʤÀ¡¢Digi lnc Store¤è¤êÇã¤Ã¤¿AD9850BRSZ #1360 1020413.1¤Î£´¤Ä¡£
ÅŸ»ON¤ÇÂçÅÅή¤¬Î®¤ì¤¿¡¢£´¤Ä¤È¤â¡£¥Æ¥¹¥¿¡¼¤Ç¸«¤ë¤È¥·¥ç¡¼¥È¤Ç¤Ï¤Ê¤¤¤â¤Î¤Î¡¢
¥À¥¤¥ª¡¼¥É¥ì¥ó¥¸¤ÇÀµ¾ïÉʤÏ1.4¡Á1.7V¡¢#1360¤Ï0.8V¤ÈÃͤ¬°Û¤Ê¤ë¡£
¥Æ¡¼¥×¥«¥Ã¥ÈÉʤǥޡ¼¥¯¤ÏÀµ¾ï¤Ë¸«¤¨¤ë¤¬¡¢1pin¥Þ¡¼¥¯¤Î°ÌÃÖ¤¬ÊѤÀ¡£
Ãæ¿È¤ÏÊ̤ÎIC¡©
¤Ò¤É¤¤¡£¤·¤«¤âOpen Dispute´ü¸Â¤ò²á¤®¤Æ¤¤¤¿¡¢¹â¤¤¼ø¶ÈÎÁ¡£¡¡

AD9850¤Ï²Á³Ê¤¬¾å¤¬¤Ã¤¿¤Î¤Ç¥ê¥Þ¡¼¥¯¡¢µ¶Êª¤¬Ì¢±ä¤·¤Æ¤·¤Þ¤Ã¤¿¡©µ»ö1¡¢µ»ö2
RS¥³¥ó¥Ý¡¼¥Í¥ó¥Ä¤«¤éÀµµ¬ÉʤòÇã¤Ã¤¿¡¢¾¯¤·ÃͲ¼¤²¤·¤Æ¤¤¤¿¤¬3000±ß°Ì¤È¹â¤¤¡£
ÂæÏÑÀ½¡¢¥Þ¥ì¡¼¥·¥¢À½¤Ç¥Þ¡¼¥¯¤ÎÇ»¤µ¤ä»úÂΤ¬°Û¤Ê¤ë¡£¥¯¥í¥Ã¥¯4ÇܤÏÊѤï¤é¤ºµ¡Ç½¤·¤¿¡£
2019/1.Àµµ¬ÂåÍýŹchip1stop¤Ç8¸Ä°Ê¾å¤Ê¤é2000±ß°Ì¤ÇÇ㤨¤ë»ö¤¬È½¤Ã¤¿¡£
¤¿¤À¡¢°ÙÂØ¤Î±Æ¶Á¤Ê¤Î¤«ÃÍÃʤϻþ¡¹ÊѤï¤ë¡£¿·½Õ¥¥ã¥ó¥Ú¡¼¥ó¤ä¤Ã¤Æ¤Æ¾¯¤·³ä°ú¡£
¥À¥¤¥½¡¼¡¡¥â¥Ð¥¤¥ë¥Ð¥Ã¥Æ¥ê¡¼¡¡2017/12/5
¥À¥¤¥½¡¼¤Î¥â¥Ð¥¤¥ë¥Ð¥Ã¥Æ¥ê¡¼¤òÇã¤Ã¤¿¡£¥ê¥Á¥¦¥à¥¤¥ª¥óÅÅÃÓ¤Ç300±ß¤È±¾¤¦¤Î¤¬¶Ã°Û¤À¡ª
¥¹¥Þ¥Û¤ò½¼ÅŤ·¤Æ¤ß¤ë¤ÈÅÅή¤Ï0.5A°Ìή¤ì¤Æ¡¢¤Á¤ã¤ó¤È»È¤¨¤¿¡£
̵Éé²Ù»þ¤Î½ÐÎϤÏÌó3.8V¤ÈÅÅÃÓ¤ÎÅ۵¤¬¸½¤ì¤Æ¤¤¤¿¡£
¥¹¥¤¥Ã¥Á¥ó¥°Ää»ß¤·¤Æ¾ÃÈñÅÅή¤òÍÞ¤¨¤Æ¤¤¤ë¤è¤¦¤À(typ13¦ÌA?)¡£
´û¤Ë¿¤¯¤Î¿Í¤¬Ê¬²ò¡¢²òÀϤ·¤Æ¤Æ¡¢5VÅŸ»¤È¤·¤Æ¤ÏÄãÅÅή»þ¤Ë¥Ñ¥ë¥¹Åª¤ËÅ۵¤¬Íî¤Á¤ëÌäÂ꤬ͤ롣
18650¤ÎŤµ¤Ï65mm¤Ê¤Î¤ÇÀ¸¥»¥ë¤À¡¢3.7V»ÈÍѤ¹¤ë¤Ë¤Ï²áÊüÅÅÊݸî´ðÈĤòÉÕ¤±¤¿Êý¤¬Îɤ¤¡£
ÅŸ»¤È¤·¤Æ»È¤¦¤Ë¤Ï²þ¤¤¬É¬ÍפÀ¤¬¡¢¥ê¥Á¥¦¥à¥¤¥ª¥óÅÅÃÓ¤¬300±ß¤Ç¼ê¤ËÆþ¤Ã¤¿¤À¤±¤Ç¤â»¤Ï¤Ê¤¤¡£¡¡
½©·î¤Î¥È¥í¥¤¥À¥ë¥³¥¢¡¡2017/5/24
½©·î¤ÇÇä¤Ã¤Æ¤ë¿¹µÜÅŵ¡¤Î¥È¥í¥¤¥À¥ë¥³¥¢¤ÇÅÁÁ÷¥È¥é¥ó¥¹¤ò»î¤·¤Æ¤ß¤¿¡£
| ¥³¥¢ | ´¬¿ô | ¦ÌH | AL | 9M | 30M | 50M | Áí¹ç |
|---|---|---|---|---|---|---|---|
| TR10-5-5ED | 10 | 71 | 710 | -0.1dB | -0.2dB | -0.5dB | ¡ûHFÎÉ |
61MHz¤Ë¶¦¿¶¤¬½Ð¤Æ50MHz¤Ï¤ä¤ä°¤«¤Ã¤¿¤¬¡¢40MHz¤Þ¤Ç¤ÏÎɹ¥¤Ç¤·¤¿¡£
Àþºà¤ä´¬¿ô¤òÊѤ¨¤Æ¶¦¿¶¤ò¾å¤²¤ì¤ì¤Ð50MHz¤â¹Ô¤±¤ë¤«¤â¡©
DCÅŸ»¥¢¥À¥×¥¿¤ÎÀ½ºî¡¡2017/3/18
¥Ñ¥½¥³¥ó¤Î¥¹¥¤¥Ã¥Á¥ó¥°AC¥¢¥À¥×¥¿¤Ï16V3.75A¤È¤«¤À¡£¤³¤ì¤ò̵Àþµ¡¤Ë»È¤¦¥¢¥À¥×¥¿¤òºî¤Ã¤Æ¤ß¤¿¡£
13.8V¤Þ¤ÇÍî¤È¤¹¤Î¤ÏLDO(PQ20RX11)¤òÅÅή¥Ö¡¼¥¹¥È¤·¡¢ÅÅή¥»¥ó¥µ¤âÉÕ¤±¤Æ½¼ÅŤˤâÂбþ¤·¤¿¡£
³°´Ñ¼Ì¿¿¡¡DC¥¢¥À¥×¥¿²óÏ©¿Þ¢ªDCpower2.PNG
Á÷¿®¤Ç3A¶á¤¯Î®¤·¤Æ¤âÅ۵¤Ï°ÂÄꤷȯǮ¤â¤¿¤¤¤·¤¿»ö¤Ï¤Ê¤«¤Ã¤¿¡£FT817¤äKX3¤Ë»È¤¨¤ë¡£
aitendo¤Î¥È¥í¥¤¥À¥ë¥³¥¢¡¡2017/3/9
³Ê°Â¥È¥í¥¤¥À¥ë¥³¥¢¤¬¡¢ÅÁÁ÷¥È¥é¥ó¥¹¤Ë»È¤¨¤Ê¤¤¤«»î¤·¤Æ¤ß¤¿¡¢Îп§¤Î¦Ì¤Î¹â¤¤Êý¤Ç¤¹¡£
| ¥³¥¢ | ´¬¿ô | ¦ÌH | AL | 9M | 59M | Áí¹ç |
|---|---|---|---|---|---|---|
| TC6x3x3G | 5 | 19 | 750 | -0.5dB | -0.8dB | ¢¤¤®¤êHF-Low |
| TC8x4x3G | 5 | 52 | 2100 | -0.5dB | -1.0dB | ¢¤¤®¤êHF-Low |
| TC10x6x4G | 4 | 45 | 2800 | -0.9dB | -1.7dB | ¡ß |
| FB801 | 5 | 52 | 2000 | -0.1dB | -0.4dB | ¡ý |
| FT37-43 | 10 | 37 | 370 | -0.1dB | -0.3dB | ¡ý |
»Äǰ¤Ê¤¬¤é¡¢¤¢¤Þ¤êÎɤ¯¤Ê¤¤¡¢¤¬¤Þ¤ó¤·¤ÆÄ㤤¼þÇÈ¿ô¤Ë¤È¸À¤¦´¶¤¸¡£
¤ä¤Ï¤ê43ºà¤Î¥³¥¢¤¬ºÇÎɤǡ¢TVÍÑ300-75¦¸ÊÑ´¹´ï¤Î2·ê¥³¥¢¤¬¼¡¤Ë»È¤¨¤Æ¡¢¤½¤ì¤Ë¤ÏµÚ¤Ð¤Ê¤¤·ë²Ì¤À¡£
¥Î¥¤¥º¥Õ¥£¥ë¥¿¡¼¤È¤·¤Æ¤ÏÂ礤ʥ¤¥ó¥À¥¯¥¿¥ó¥¹¤¬ÆÀ¤é¤ìÎɤ¤¤è¤¦¤Ç¤·¤¿¡£
¥¢¥ó¥Æ¥Ê¡¦¥¢¥Ê¥é¥¤¥¶¤Î¸¡½ÐÊý¼°¡¡2016/11/12-2017/1/28
¼«ºî¤Î¥¢¥ó¥Æ¥Ê¡¦¥¢¥Ê¥é¥¤¥¶¤¬µ¤¤Ë¤Ê¤êÄ´¤Ù¤Æ¤ß¤¿¡£
DK2JK¤¬²óÏ©¿Þ¤ò¸ø³«¤·¤Æ¤Æ¡¢K6BEZ¤â²èÁü¤ò¸«¤ë¤ÈƱ¤¸¹½À®¤ÎÍͤÀ¡£
- ¸¡½ÐÉô¤ÏÄñ¹³¥Ö¥ê¥Ã¥¸¤ÇFCZ¤ÎQRP SWR¥á¡¼¥¿¤ÈƱ¤¸¸¶Íý
- Á÷¿®µ¡Âå¤ï¤ê¤ÎSG¤¬¼å¤¤¤Î¤Ç¸¡ÇȽÐÎϤòOP-AMP¤ÇÁýÉý
- FWD¤ÈREF¤ò¥Þ¥¤¥³¥ó¤ÇADÊÑ´¹¤·SWR¤ò·×»»
- SG¤Î¼þÇÈ¿ô¤ò¥¹¥¤¡¼¥×¤·¥°¥é¥Õ¥Õ¥£¥Ã¥¯LCD¤Çɽ¼¨
DK2JK¤äK6BEZ¤Î¥¢¥ó¥Æ¥Ê¡¦¥¢¥Ê¥é¥¤¥¶¤ÏSWR¤Î¤ß¤À¤¬¡¢¥¤¥ó¥Ô¡¼¥À¥ó¥¹¤òɽ¼¨¤¹¤ëʪ¤â¤¢¤ë¡£
Ä´¤Ù¤Æ¤ß¤¿¤é¡¢VK5JST Aerial Analyser¤È¤«JH1UMV¤µ¤ó¤Î²òÀâ¡¢¥ê¥°¥¨¥¥¹¥Ñ¡¼¥È¤¬¾Ü¤·¤«¤Ã¤¿¡£
Aerial Analyser¤ÏFCZ118¤Î¥¤¥ó¥Ô¡¼¥À¥ó¥¹¥á¡¼¥¿¡¼¤ÈƱ¤¸Äñ¹³°ìËܼ°¤Ç¡¢ÀºÅÙ¤ò¾å¤²¤Æ¤¤¤ë¡£
¥Ö¥ê¥Ã¥¸¼°¤ÏSG¤«¤é¤Î´ð½àÅ۵¡¢ANT¤«¤é¤ÎÈ¿¼ÍÅ۵¡¢ANTü¤ÎÅ۵¤«¤é·×»»¤¹¤ë¡£
¤À¤¬¡¢Àµ¤·¤¤·×»»ÊýË¡¤ÏÆñ¤·¤¹¤®¤ë¡¢´Ê°×Ū¤Ê·×»»¤Î¸íº¹¤Ï¤É¤¦¤Ê¤ó¤À¤í¤¦¤«¡©
¤Þ¤¿¡¢¥í¥°¥¢¥ó¥×¸¡ÇÈ(AD8307)¤ò»È¤¦¤È¡¢¥À¥¤¥ª¡¼¥É¸¡ÇȤè¤ê¥Ð¥é¤Ä¤¤ä¸íº¹¤¬¾®¤µ¤¯¤Ê¤ë¤é¤·¤¤¡£
²Á³Ê¤Î°Â¤¤MAX9933¤Ï¡¢Â¬Äê¥ì¥ó¥¸¤¬¶¹¤¤¤Î¤Ï¤È¤â¤«¤¯¡¢¥·¥ó¥°¥ëÆþÎϤǤϥ֥ê¥Ã¥¸¤Îº¹Æ°¤¬ÆÉ¤á¤Ê¤¤¡£
Si5351A¤Ê¤é144MHz¤Þ¤Ç¥«¥Ð¡¼¤Ç¤¤½¤¦¤À¤¬¡¢¶ë·ÁÇȤʤΤǹâÄ´ÇÈ¤Ç¸íº¹¤¬Â礤¯¤Ê¤Ã¤Æ¤·¤Þ¤¦¡£
- Îã¡¢´ðËÜÇÈSWR=1¤Ç£³ÇÜÇÈSWR=¡ç¤À¤È-12dB¤ÎÈ¿¼Í¤ÇSWRɽ¼¨1¢ª1.67¡¢£µÇÜÇȰʾå¤Ç¤µ¤é¤Ë°²½¡£
BAND¤´¤È¤ËLPF¤¬É¬Íפˤʤ롢ÌÌÅݤ½¤¦¤À¡¦¡¦¡¦
1/28.Äñ¹³¥Ö¥ê¥Ã¥¸&¥À¥¤¥ª¡¼¥É¸¡ÇȤò¥Ð¥é¥Ã¥¯¤ÇÁȤó¤Ç¼Â¸³¤·¤Æ¤ß¤¿¡£
¡¡·ë²Ì¤ÏÃæ²ÚDDS¤Ç¤Ï¸¡ÇÈÅ۵¤¬Ä㤹¤®¡¢¥È¥é¥ó¥¹½ÐÎϤÇ̵²þ¤¤è¤ê½ÐÎÏUP¤·¤Æ¤Æ¤â¥ì¥Ù¥ëÉÔ¤À¡£
¡¡ÆÃ¤ËANT¥¤¥ó¥Ô¡¼¥À¥ó¥¹¤¬Ä㤤¾ì¹ç¤¬È½¥êÆñ¤¤¡¢¹â¤¤¾ì¹ç¤Ï¸¡½Ð¤Ç¤¤½¤¦¤À¤¬¡¢ÉÔ´°Á´¤Êʪ¤Ë¤Ê¤ë¡£
¡¡K6BEZ¥¿¥¤¥×¼«ºîÉʤò¸«¤Æ¤âSG¤Ë¥¢¥ó¥×¤òÄɲ䷤ƤëÎã¤Ï¤Û¤È¤ó¤É̵¤¤¡¢¤É¤¦¤Ê¤ó¤À¤í¤¦¡©
Ãæ²ÚDDS¡¢AD9850¤Î²þ¤¼Â¸³¡¡2017/1/22-1/30
1.RF½ÐÎϤò¥È¥é¥ó¥¹½ÐÎϤËÊѹ¹¡¢½ÐÎÏ¥ì¥Ù¥ë¤â6dBup
¡¡20.21pin¤Ë¤Ä¤Ê¤¬¤ëLPF¤Ê¤É¤ÎÉôÉÊ(C1-7,R4-5,R9,L1-3)¤òÁ´Éô³°¤·¤¿¡¢
¡¡FB801-9t¥È¥ê¥Õ¥¡¥¤¥é´¬¤Î¥×¥Ã¥·¥å¥×¥ë¥È¥é¥ó¥¹¤òÄɲÃ
2.CLK4ÄþÇܤò»î¤¹
¡¡ºÜ¤»Âؤ¨¤ëȯ¿¶´ï¤Ï43.5MHz¡¢*4=174MHz
¡¡²þ¤ÆÃÀ¤¬JA9TTT¤µ¤ó¤ÎBlog¤·¤«¸«Åö¤¿¤é¤Ê¤¤¤Î¤Ç¬Äꤷ¤Æ¤ß¤ë
DDS²þ¤¤Î¼Ì¿¿¡¢DDS²þ¤ÉÊ¤ÎÆÃÀ
²þ¤¸å¤Î¥¹¥×¥ê¥¢¥¹¤Ï»×¤Ã¤¿¤Û¤É°¤¯¤Ï¤Ê¤«¤Ã¤¿¡£±£¤·µ¡Ç½¤Ç¥Ð¥é¤Ä¤¤¬¤¢¤ë¤é¤·¤¤¤¬Åö¤¿¤ê¤«¤Ê¡£
¾ÃÈñÅÅή¤ÏÌó120mA¢ªÌó140mA¤ËÁý¤¨¤¿¡£
50MHz¤Þ¤Ç¤Î¥¢¥ó¥Æ¥Ê¡¦¥¢¥Ê¥é¥¤¥¶¤Ë¤Ï»È¤¨¤½¤¦¡¢LPF¤â60MHz¤À¤±¤Ç½ÐÍ褽¤¦¡£
1/30.¤â¤¦¾¯¤·½ÐÎÏup½ÐÍè¤Ê¤¤¤«¤ÈRset¤ò¾®¤µ¤¯¤·¤Æ¤ß¤¿¡¢»ÅÍͽñ¤Ë¤Ï1.95K¦¸¤ÎµºÜ¤¬¤¢¤ë¡£
¡¡R6¤ò3.9K¢ª2K¦¸¤Ë¤·¤¿¤é+5dB°Ì¤·¤¿¤â¤Î¤Î¡¢¥¹¥×¥ê¥¢¥¹¤Ï¹¹¤Ë¶¯¤¯Â¿¤¯¤Ê¤Ã¤Æ¤¤¤¿¡£
¡¡Ãæ´Ö¤Î3K¦¸¤Ç¤Ï+2dB°Ì¤À¤¬¡¢¥¹¥×¥ê¥¢¥¹Áý²Ã¤Ï¤Þ¤Àͤ롣¤¢¤Þ¤ê¾®¤µ¤¯¤·¤Ê¤¤Êý¤¬Îɤµ¤½¤¦¡£
¼Â¸³ÍѰÂÄ경ş»¤Î²þ¤¡¡2017/1/8
LM384¥¢¥ó¥×¤ÎÍøÍѤâ¹Íθ¤·Å۵¥¢¥Ã¥×¤ÈÅÅήɽ¼¨¤ÎÄɲäò¹Ô¤Ã¤¿¡£
¥ì¥®¥å¥ì¡¼¥¿IC¤òLM317¤«¤éLDO¤ÎPQ20RX11¤ËÊѹ¹¡£Å۵¤Ï1.5V¡Á18V¢ª2.75¡Á20.5V¤È¤Ê¤Ã¤¿¡£
ÅÅή¸¡½Ð¤ÏLT6106¤òÍøÍÑ¡£SOT23ÊÑ´¹´ðÈĤËCR¤â¼ÂÁõ¤·¤Þ¤·¤¿¡£
¡¡²óÏ©¿Þ¢ªDCpower.PNG
²þ¤¤·¤¿Å۵·×¤Ï0VÉÕ¶á¤ÏÄã¤á¤Ë½Ð¤ë¤è¤¦¤Ç¡¢ÅÅή¤¬¾¯¤Ê¤¤»þ¤Ï¤ä¤äÄ㤯½Ð¤ë¡£
¤Þ¤¿¡¢¸¡½ÐÄñ¹³¤¬0.1¦¸¤Ê¤Î¤Ç1A¤Ç0.1VÍî¤Á¤ë¤¬¼ÂÍѾå¤ÏÂç¾æÉפÀ¤í¤¦¡£
¥×¥ê¥ó¥È´ðÈĤÎÀÚÃÇ¡¡2016/6/16
¥×¥ê¥ó¥È´ðÈĤÎÀÚÃǤÏP¥«¥Ã¥¿¡¼¤Ç¿¼¤¯ºï¤Ã¤ÆÀޤ롢¤È¤¤¤¦ÊýË¡¤Ç¤ä¤Ã¤Æ¤¤¤¿¡£
¤Ç¤â¡¢¥¬¥é¥¹¥¨¥Ý¥¥·¤ÏÀÞ¤ì¤ë¤Þ¤Ç¹Â¤ò¿¼¤¯¤¹¤ë¤Î¤¬·ë¹½ÂçÊѤǡ¢¿Ï¤â¤¹¤°¤Ë¥À¥á¤Ë¤Ê¤ë¡£
¶â°ÍÑ¤Î»åµø(¥¨¥ó¥¸¥Ë¥¢No.710)¤ÇÀڤäƤߤ¿¤é¡¢¾®¤µ¤¤Êª¤ÏP¥«¥Ã¥¿¡¼¤è¤ê³Ú¤«¤â¤È»×¤¨¤¿¡£
µ¤¤òÉÕ¤±¤Ê¤¤¤ÈÀÚ¤ê¸ý¤¬¶Ê¤¬¤Ã¤Æ¤·¤Þ¤¦¤¬¡£
ÄÌ¿®ÍÑ¥¹¥Ô¡¼¥«¡¢¤½¤Î£²¡¡2016/1/27
³Ê°Â¥ª¡¼¥Ç¥£¥ªÍÑ¥¹¥Ô¡¼¥«¡¼¡ÊF02406H0¡Ë¤òÇã¤Ã¤¿¡£¥¨¥Ã¥¸Ä¾·Â¤Ï52mm¤À¤¬¼§ÀФÏÂ礤¤¡£
Box¤ÏÁ°²ó¤ÈƱ¤¸¶ÍÈ¢10cm³Ñ0.7¥ê¥Ã¥È¥ë¤Ç¤¹¡£
Ì©ÊÄ·¿¤Ç¤Ï¡¢Äã²»¤Ð¤«¤ê½Ð¤Æ¤Ä¤Þ¤Ã¤¿´¶¤¸¤Î²»¤Ë¤Ê¤Ã¤Æ¤·¤Þ¤Ã¤¿¡£
300Hz¤Ë¶¦¿¶¤Î¥Ô¡¼¥¯¤¬½Ð¤ÆÃæ°è¤¬Íî¤Á¤ëÊÑ¤ÊÆÃÀ¤Ë¤Ê¤Ã¤Æ¤¤¤¿¡£F02406H0_box01.gif
³¸¤ò³°¤·¤ÆÇØÌ̳«Êü·¿¤È¤¹¤ë¤È¡¢¥Ð¥é¥ó¥¹¤Î¼è¤ì¤¿Îɤ¤²»¤Ë¤Ê¤Ã¤¿¡£
ÆÃÀ¤âÄã²»¤«¤é¹â²»¤Þ¤Ç¥Õ¥é¥Ã¥È¤Ë¤Ê¤Ã¤¿¡£¡ÊñÆÈ¤Ç¤â¤Û¤ÜƱ¤¸¡ËF02406H0_box_open3.gif
²áÅÏÆÃÀ¤âÈæ¤Ù¤Æ¤ß¤¿¡£F02406H0¤Ï¥Ñ¥ë¥¹¤¬ºÆ¸½¤µ¤ì¤ë¤¬¡¢¥é¥¸¥ªÍѤǤϻ°³Ñ¤Ë¤Ê¤Ã¤Æ¤·¤Þ¤¦¡£
F02406H0_box_hole_P.gif¡¢65P01S_Box_o_k_P.gif
¥ê¥°¤Ë·Ò¤¤¤Çİ¤Èæ¤Ù¤ë¤È¡¢F02406H0¤ÎÊý¤¬Ä㤤²»¤¬ÌÜΩ¤ÁݤÈè¤ì¤·¤Ë¤¯¤¤²»¤À¤È»×¤¦¡£
¤¿¤À¡¢¼å¤¤SSB¤Ç¤Îλ²òÅ٤ϤɤÁ¤é¤â¤¢¤Þ¤êÊѤï¤é¤Ê¤¤Íͤ˴¶¤¸¤¿¡£
Ì©ÊÄ·¿¤ËµÛ²»ºà(¥Õ¥§¥ë¥È¡¢Ã¦»éÌÊ¡¢ÉÛ)¤òÆþ¤ì¤¿¾ì¹ç¤â»î¤·¤¿¡£
²þÁ±¤Ï¤µ¤ì¤ë¤â¤Î¤ÎÇØÌ̳«Êü¤Ë¤ÏµÚ¤Ð¤Ê¤«¤Ã¤¿¡£
¥¹¥Ô¡¼¥«¡¼¤ÎÀ߷פò¿§¡¹¡¢Ä´¤Ù¤Æ¤ß¤¿¤¬Ì©ÊÄ·¿¤¬¶¦¿¶¤¹¤ë¤È¤¤¤¦¾ðÊó¤Ï̵¤«¤Ã¤¿¡£
¥Ð¥¹¥ì¥Õ¤Î¥Ý¡¼¥È¶¦¿¶¤ò300Hz¤Ë¤¹¤ë¤È¡¢¶¦¿¶¥Ô¡¼¥¯¤Ï¹â¤¯¤Ê¤ë¤¬¡¢Ãæ°è¤¬Íî¤Á¤ëÎã¤â¸«Åö¤¿¤é¤Ê¤«¤Ã¤¿¡£
ÄÌ¿®ÍÑ¥¹¥Ô¡¼¥«Box¤ÎÀ½ºî¡¡2015/12/25¡¢2016/1/3
¥ê¥°¤òÀѤ߽Ťͤë¤È¡¢¥¹¥Ô¡¼¥«¤¬±£¤ì¤Æ²»¤¬°¤¯¤Ê¤ë¡£¤½¤³¤Ç¡¢¥¹¥Ô¡¼¥«Box¤òºî¤Ã¤Æ¤ß¤¿¡£
È¢¤Ï¥»¥ê¥¢¤Ëͤä¿ÌÚÀ½Box¤Ç10x11x10cm¤Ç¤¢¤ë¡¢¶Í¤Ç¥Õ¥¿ÉÕ¤¤Ê¤Î¤Ë100±ß¡ª
ÄìÌ̤Ë100¥±°Ê¾å¤Î·ê¤ò³«¤±¤Æ¡¢Ãæ¤Ë7cm0.5W¤Î¥¹¥Ô¡¼¥«¥æ¥Ë¥Ã¥È¤ò»Å¹þ¤ó¤À¡£
¾å²¼¤Î·ê¤ÏÇØÌ̤Υ¨¥¢¥À¥ó¥Ñ¡¼¤ò¹Í¤¨³«¤±¤¿¡¢¥Ð¥¹¥ì¥Õ¤È¤¤¤¦¤Û¤É¤Ï¸ú¤¤¤Æ¤¤¤Ê¤¤¤È»×¤¦¡£
1/3.¥ê¥°Æâ¡¤Î¤è¤êÄã²»¤¬½Ð¤Æ¤¤¤ë¤¬¡¢ÊѤʴ¶¤¸¤â¤·¤¿¤Î¤Ç¼þÇÈ¿ôÆÃÀ¤ò¬¤Ã¤Æ¤ß¤¿¡£
»ÈÍÑ¥½¥Õ¥È¤ÏWavegene+Wavespectra¡¢¥Þ¥¤¥¯¤ÏSP0103NC3-3¤È¤¤¤¦¥·¥ê¥³¥ó¥Þ¥¤¥¯¥æ¥Ë¥Ã¥È¡£
¤Ê¤ª¡¢¥Ñ¥½¥³¥óÍѥإåɥ»¥Ã¥È¤Î¥³¥ó¥Ç¥ó¥µ¥Þ¥¤¥¯¤â»È¤Ã¤Æ¤ß¤¿¤¬¡¢·¹¸þ¤Ï³µ¤ÍƱ¤¸¤À¤Ã¤¿¡£
·ë²Ì¤Ï400Hz¤Ë¥Ô¡¼¥¯¤¬¤¢¤Ã¤Æ¡Êf0?¡Ë¡¢1.6kHzÉÕ¶á¤ËÊѤÊÍî¤Á¹þ¤ß¤¬¤¢¤Ã¤¿¡£
NSE_70-020_Box.gif ¡Ê¥µ¥¤¥óÇȤò½Ð¤·¤Æ¼ª¤Ç³Îǧ¤·¤¿¤¬¡¢¤³¤Î¤È¤ª¤ê¤À¤Ã¤¿¡£¡Ë
¥¹¥Ô¡¼¥«¡¼¥æ¥Ë¥Ã¥È¤ò²¿¸Ä¤«ÊѤ¨¤Æ¤ß¤¿¤¬¡¢450¡Á650Hz¤Ë¥Ô¡¼¥¯¤¬¤Ç¤Æ¤¤¤¿¡£
65PS01S_Box2.gif ñÆÈ¤Ç¬¤Ã¤Æ¤âƱ¤¸¤À¡¢¥é¥¸¥ªÍѤΥ¹¥Ô¡¼¥«¡¼¤Ï¤³¤ó¤ÊÆÃÀ¤Ê¤Î¤«¡©
¤¢¤ì¤³¤ì»î¤·¤¿·ë²Ì¡¢Î¢³¸¤ò³°¤·µÛ²»ºà(¥¬¡¼¥¼¥Þ¥¹¥¯)¤Ç³¸¤ò¤¹¤ë¤ÈÎɤ¯¤Ê¤Ã¤¿¡£
¤³¤ì¤Ç¡¢f0¥Ô¡¼¥¯¤âÍÞ¤¨¤é¤ì¡¢¥Õ¥é¥Ã¥È¤Ê¼þÇÈ¿ôÆÃÀ¤È¤Ê¤Ã¤¿¡£65PS01S_Box_o_k.gif
¤Á¤Ê¤ß¤Ë¡¢SONY SRS-18¤È¤¤¤¦¾®·¿¥¹¥Ô¡¼¥«¤â¬¤Ã¤Æ¤ß¤¿¡£SRS-18_s.gif
miniVNA¤Ï¥Í¥Ã¥È¥¢¥Ê¡¡2015/9/26¡¢12/27
º£º¢¡¢»È¤¤Êý¤¬È½¤Ã¤¿¤Î¤À¤¬¡¢miniVNA¤Ï¥Í¥Ã¥È¥ï¡¼¥¯¥¢¥Ê¥é¥¤¥¶¤À¤Ã¤¿(^_^;)
¥¸¥§¥Í¥ì¡¼¥¿¤È¤·¤Æ¤â»È¤¨¤ë»ö¤ÏÃΤäƤ¤¤¿¤±¤É¡£
Modes¤òTransmisson¤Ë¤·¤Æ¡¢DET¤ÈDUT´Ö¤Ë¬Äêʪ¤òÆþ¤ì¤ë¤È´Êñ¤Ë¬¤ì¤¿¡£
LPF¡¡LPF_shinwa_1001.PNG¡Ê¥±¡¼¥Ö¥ë¡¢¥³¥Í¥¯¥¿¤Î¥í¥¹´Þ¤à¡Ë
XTAL¥Õ¥£¥ë¥¿¡¼¡¡XFIL_FX07800C.PNG¡ÊľÎó¤Ë220¦¸¤òÆþ¤ì¤ÆÂ¬Äê¡Ë
¤³¤ì¤Ï¤¤¤¤¡ª ¤Á¤Ê¤ß¤ËminiVNAtiny¤Ï¤³¤ì¤¬3GHz¤Þ¤Ç»È¤¨¤ë¤Î¤«¡¢¤¹¤´¤¤¤Ê¡£
12/27.XTAL¥Õ¥£¥ë¥¿¡¼¤Î¥¤¥ó¥Ô¡¼¥À¥ó¥¹¤Ï¿ôÉ´¡Á¿ôK¦¸¤Ê¤Î¤Ç¡¢ÅÁÁ÷¥È¥é¥ó¥¹¤òºî¤Ã¤ÆÂ¬¤Ã¤Æ¤ß¤¿¡£
¡¡¥È¥é¥ó¥¹¤ÏFB801¤Ë1:3¤Ç5²ó´¬¤450¦¸¤Ë¤·¤¿¡¢¥í¥¹¤Ï2¸Ä¤Ç0.3dB°Ì¡£
Äñ¹³¤Î¾ì¹ç¤È¾¯¤·ÊѤï¤ê¹¹¤ËÀµ¤·¤¤ÆÃÀ¤Ë¶á¤¯¤Ê¤Ã¤¿´¶¤¸¡£ÂÓ°èÆâ¥ê¥Ã¥×¥ë¤Ï»Ä¤Ã¤Æ¤¤¤ë¡£¤³¤¦¤¤¤¦ÆÃÀ¤«¤â¡£
FX07800C_450.PNG
°ÂÄê¿®¹æ¸» 10MHz OSC¡¡2014/11/23
KX3¤Î²¹ÅÙÊäÀµ¤ò¤ä¤êľ¤¹¤¿¤á¤Ë°ÂÄꤷ¤¿50MHz¤Î¿®¹æ¸»¤òºî¤ê¤Þ¤·¤¿¡£
½©·î¤Î¥Á¥Ã¥×TCXO 10MHz¤Î5ÇܹâÄ´ÇȤòÍøÍѤ·¤Þ¤¹¡£
TCXO½ÐÎϤ϶ö¿ôÇÜ(20,40MHz)¤Ï¤Û¤È¤ó¤É̵¤¯¤Æ¡¢´ñ¿ôÇܤÎ30,50MHz¤Ï½Ð¤Æ¤¤¤Þ¤·¤¿¡£
½ÐÎϤËÉÕ¤±¤¿Àþ¤ò¡¢¥ê¥°¤ÎÂåÍÑ¥¢¥ó¥Æ¥Ê¤«¤é50cm°Ì¤Ë¤¹¤ì¤Ð½½Ê¬¤Ê¶¯¤µ¤Ë¤Ê¤Ã¤¿¡£
LCR¥á¡¼¥¿¤È¥Ë¥Ã¥Ñ¡¡2013/3/4
½©·î¤«¤é¿ôÀé±ß¤ÎLCR¥á¡¼¥¿DE-5000 ¤¬½Ð¤¿¤Î¤ÇÇã¤Ã¤Æ¤·¤Þ¤Ã¤¿¡£
¥Æ¥¹¥¿¥¿¥¤¥×¤À¤¬»×¤Ã¤¿¤è¤êÂ礤«¤Ã¤¿¡£
¥³¥ó¥Ç¥ó¥µ¤¬¹âÀºÅ٤Ǭ¤ì¤ë¤Î¤âÎɤ¤¤¬¡¢¥³¥¤¥ë(¥¤¥ó¥À¥¯¥¿)¤Î¬Ä꤬²è´üŪ¡£
¥ª¥×¥·¥ç¥ó¤Î¥×¥í¡¼¥Ö¤Ç̵¤¯¤Æ¤âû¤¯¤·¤Æ¤ä¤ì¤Ð¡¢¼ê´¬¤¥³¥¤¥ë¤â¤Á¤ã¤ó¤È¬¤ì¤ë¡£
¥Ý¥¤¥ó¥È¤ÏFREQ¤Ç¬Äê¼þÇÈ¿ô¤ò¾å¤²¤Æ¤ä¤ë»ö¡£
¥Û¡¼¥à¥»¥ó¥¿¡¼¤Ç¾®·¿¥Ë¥Ã¥Ñ¤òʪ¿§¡¢¤«¤ß¹ç¤ï¤»¤äÀºÅÙ¤ò¸«¤ë¤Î¤Ë¡¢¤ä¤ï¤é¤Ê¤¤¥Æ¥£¥Ã¥·¥å¤òÀڤäƤߤ¿¡£
300±ß¤Î³°¹ñÀ½¤Ï¤¦¤Þ¤¯ÀÚ¤ì¤Ê¤«¤Ã¤¿¤Î¤ÇNG¡£800±ß¤Î¹ñ»º¤Ï¥Ñ¥Á¥Ã¤ÈÀÚ¤ì¤ÆÎɹ¥¤Ç¤·¤¿¡£
MIC¥³¥ó¥×¥ì¥Ã¥µ¡¼¤ÎÁȤ߹þ¤ß¡¡2007/2/23
WYA¤µ¤ó¤Ë¡¢¥³¥¹¥È¥Ñ¥Õ¥©¡¼¥Þ¥ó¥¹¤ÏÈ´·²¡ª ¤Èʹ¤¤¤Æ¡¢
FCZ»û»Ò²°111¤Î¥Ð¥Ã¥·¥Ö¥Þ¥¤¥¯¥³¥ó¥×¥ì¥Ã¥µ¡¼¤òFT-817¤Î¥Ï¥ó¥É¥Þ¥¤¥¯¤ËÁȤ߹þ¤ó¤Ç¤ß¤¿¡£
ÇÛÀþ¤Ïû¤¤Êý¤¬Îɤ¤¤À¤í¤¦¤·¡¢¤É¤¦¤ä¤í¤¦¤«¤È¥Þ¥¤¥¯¤òÎɤ¯´Ñ¤ë¤È·ä´Ö¤Ï·ë¹½¤¢¤ë¡£
¤½¤³¤Ç¾®·¿²½¤·¤ÆÄ¾ÀÜ¡¢¥Þ¥¤¥¯´ðÈľå¤Ë¶õÃæÇÛÀþ¤·¤Æ¤ß¤Þ¤·¤¿¡£
Tr¤Ï¥ß¥Ë¥â¡¼¥ë¥É¡¢Äñ¹³¤Ï1/6W¡¢¥³¥ó¥Ç¥ó¥µ¤Ï¥¿¥ó¥¿¥ë¤È¥Á¥Ã¥×¥³¥ó¤ò¼ê»ý¤ÁÉôÉʤ«¤é»È¤¤¤Þ¤·¤¿¡£
1N60*2¤Î¹â¤µ¤¬½Å¤ê¤ËÀÜ¿¨¤·¤Ê¤¤¡¢¤®¤ê¤®¤ê¤Î¹â¤µ¤Ç¤·¤¿¡£
¥ª¥ê¥¸¥Ê¥ë¤Ï3VÍѤʤΤǡ¢5V¤ÇƱ¤¸ÁýÉýΨ¤Ë¤Ê¤ëÄê¿ô¤ò¥·¥å¥ß¥ì¡¼¥·¥ç¥ó¤·¤Æ·è¤á¤Þ¤·¤¿¡£
¤Þ¤¿¡¢GND¤ÏMIC¦¤ÎÊý¤¬¤¤¤¤¤ó¤¸¤ã¤Ê¤¤¤«¡©¤È5pin¤Ë¤·¤Æ¤¤¤Þ¤¹¡£(Äñ¹³¤Î¤ËȾÅÄÉÕ¤±¤Ç»Ù¤¨¤Ë¤Ê¤ë)
MICcomp²óÏ©¿Þ ¢ªMICcomp1.png
VO-52¤Ç»î¤·¤Æ¤¤¤Þ¤¹¡£²ö¤ê¹þ¤ß¤â̵¤¯¡¢SW¤òÀÚ¤êÊѤ¨¤ë¤È¸ú¤¤¤Æ¤¤¤ë¤è¤¦¤Ê´¶¤¸¤Ï¤·¤Æ¤¤¤Þ¤¹¡£
¥À¥ß¡¼¥í¡¼¥É¤Î»îºî¡¡2006/11/3-9
°ÊÁ°¡¢½©·îŹƬ¤Ç¹ØÆþ¤·¤¿¥Õ¥í¥ê¥ÀRF¤Î32-1051(50¦¸30W)¤¬¤½¤Î¤Þ¤Þ¤Ë¤·¤ÆÍ¤Ã¤¿¤Î¤Ç¥À¥ß¡¼¥í¡¼¥É¤òºî¤Ã¤Æ¤ß¤Þ¤·¤¿¡£
BNC-R¤Î½Ð¤Ã¤Ñ¤ê¤ò»åµø¤ÇÀÚ¤êÍî¤È¤·¤Æ¡¢¼ê»ý¤Á¤Î¥Ò¡¼¥È¥·¥ó¥¯¤Ë¤Í¤¸»ß¤á¤·¤Æ¤¤¤Þ¤¹¡£
¤Þ¤¿¡¢¤³¤ÎÄñ¹³¤ÏGND¦¤Ë¥Õ¥£¥ó¤¬½Ð¤Æ¤¤¤Ê¤¤¤Î¤Ç¥Ò¡¼¥È¥·¥ó¥¯¤ÎÀÜ¿¨Éôʬ¤ò¤ò»æ¤ä¤¹¤ê¤Çºï¤Ã¤ÆÆ³Ä̤µ¤»¤Æ¤¤¤Þ¤¹¡£
BNC¦¤âƱÍÍ¡£
¼Ì¿¿¢ªDumy0652s.jpg¡¡
| Äñ¹³¥ê¡¼¥Éľ·ë | ¡Ü¥¢¥ë¥ß¾å¥«¥Ð¡¼ | ¡Ü´ðÈĤÇÂÀ¤¯(¼Ì¿¿) | |
|---|---|---|---|
| SWR 145MHz | 1.3 | 1.1 | 1.1 |
| SWR 435MHz | 1.6 | 1.3 | 1.3 |
Äñ¹³¤Þ¤Ç¤Î¥¤¥ó¥Ô¡¼¥À¥ó¥¹¤¬¹â¤¤¤Î¤«¤È¥Ñ¥¿¡¼¥ó¤òÂÀ¤¯¤·¤Æ¤ß¤¿¤¬¡¢¤Û¤È¤ó¤ÉƱ¤¸¤À¤Ã¤¿¡£¡©¡©
1.2GHz¤Ç¤ÏSWR=2°Ì¤È¤Þ¤À¤Þ¤À¤Ç¡¢Äñ¹³¤Ï¹âÀǽ¤Ê¤Ï¤º¤Ê¤Î¤Ç²þÁ±¤Î;ÃϤ¢¤ê¤Ç¤¹¡£
11/9.Äñ¹³¤Î¥ê¡¼¥É¤Ï1.5mmÉý¡¢Ä¹¤µ13mm°Ì¤Ç¤Á¤ç¤¦¤ÉBNC¤ËÆÏ¤¯°ÌÃ֤ˤ·¤Æ¤¢¤ê¤Þ¤¹¡£
¡¡¡¡·×»»¾å¤³¤Î¥ê¡¼¥ÉÉôʬ¤Î¥¤¥ó¥Ô¡¼¥À¥ó¥¹¤Ï100¦¸¤Û¤É¤Ë¤Ê¤ë¤Î¤Ç¡¢´ðÈĤÇÂÀ¤¯¤·²¼¤²¤Æ¤ß¤Þ¤·¤¿¡£(¼Ì¿¿)
¡¡¡¡·×»»¤Ïi-lab¤ÎTool¡£É½¤Îº¸¤ÈÃæ±û¤Ï´ðÈĤʤ·¤Ç¥ê¡¼¥Éľ·ë¤Ç¤¹¡£
¡ã¥³¥á¥ó¥È¡ä
- ÁǿͤǤ¹¤ó¤Þ¤»¤ó¤¬¡¢Àþ¤¬ÂÀ¤¤´¶¤¸???(¼Ì¿¿¤Ç¤·¤«) - ja0caw (2006/11/09 10:49)
- ÀâÌÀÉÔ¤Ǥ·¤¿¤Î¤ÇÄɵ¤·¤Þ¤·¤¿¡£ - je2tlz (2006/11/09 19:49)
- ¼Ì¿¿¤Ç¸«¤ë¤È¡¢ÂÀ¤¯¸«¤¨¤Þ¤¹¤Í¡£´ðÈÄξÌ̡ʥ¬¥é¥¹)¤Ç¤¹¤«¡©ÊÒÌ̤Ǥ¹¤ÈÉ⤤¤Æ???´ðÈĤ⥿¥Ã¥Ô¥ó¥°Î©¤Æ¤ë¤ÈÎɤ¤¤«¤â???ÁǿͤÎ̵Á¬²È¤è¤ê - ja0caw (2006/11/10 10:29)
- »æ¥¨¥ÝÊÒÌ̤ÇÃæ±ûƳÂΤòÂÀ¤¯¤¹¤ë¼Â¸³¤Ç¤·¤¿¡£Î¾Ì̤ϥ¢¡¼¥¹Â¦¤ÎÀܳ¤¬ÌäÂê¤Ç»×°Æ¤·¤Æ¤Þ¤¹¡£ - je2tlz (2006/11/10 19:52)
UHFÍÑ¥¤¥ó¥Ô¡¼¥À¥ó¥¹¥Ö¥ê¥Ã¥¸¡¡2005/10/20
¼ê»ý¤Á¤ÎSWR·×¤¬146MHz¤Þ¤Ç¤Ç¡¢435MHz¤Î¬Äê¤Ï¥ê¥°¤ÎSWRɽ¼¨¤·¤«¤Ê¤«¤Ã¤¿¤Î¤Ç
¥¢¥ó¥Æ¥Ê¤òÄ´À°¤¹¤ë¤¿¤á¤Ë¥¤¥ó¥Ô¡¼¥À¥ó¥¹¥Ö¥ê¥Ã¥¸¤òºî¤Ã¤Æ¤ß¤¿¡£

¥¢¥ó¥Æ¥Ê¥¢¥Ê¥é¥¤¥¶¤Î¥Ö¥ê¥Ã¥¸Éô¤À¤±È´¤½Ð¤·¤¿´¶¤¸¤Ç¤¹¡£
STD¤Ë¤Ä¤Ê¤°¥À¥ß¡¼¥í¡¼¥É¤òÊѤ¨¤ë¤³¤È¤Ë¤è¤ê¡¢ANT¥¤¥ó¥Ô¡¼¥À¥ó¥¹¤¬¹â¤¤¤«¡¢Ä㤤¤«¤âȽ¤ê¤Þ¤¹¡£
BNC¥³¥Í¥¯¥¿¤Ï¥ª¡¼¥¯¥·¥ç¥ó¤Ç¸«¤Ä¤±¤¿´ðÈÄÍѤǾ®¤µ¤¯ºî¤ë¤Ë¤ÏÀä¹¥¤Ç¤·¤¿¡£
ÄÌÈΤâÍøÍѤ·¤ÆÉôÉʤò½¸¤á¤¿¤¬¡¢Ì¾¸Å²°¤ÎʤËFCZ¥¥Ã¥È226¤ÎSWR¥Ö¥ê¥Ã¥¸¤¬¤¢¤ê¡¢¤½¤ì¤â¹ØÆþ¡£Hi
FCZ¥¥Ã¥È¤ÎSWR·×¤â¤Ê¤«¤Ê¤«Í¥½¨¤Ç¤Á¤ã¤ó¤È435MHz¤ÎSWR¬Ä꤬½ÐÍè¤Þ¤·¤¿¡£
¼«ºî¤Î¥Ö¥ê¥Ã¥¸¤Ç¤Ï¤â¤Ã¤È¸¡ÇÈÅ۵¤¬Â·¤Ã¤Æ¤¤¤ë´¶¤¸¤Ç¤·¤¿¡£
¥À¥ß¡¼¥í¡¼¥É¤ÏÊäÀµÈÄ·¿¤È¥¹¥È¥ê¥Ã¥×¥é¥¤¥ó´ðÈļ°¤òºî¤Ã¤Æ¤ß¤¿¤¬¡¢º¹¤Ï¾¯¤Ê¤¯
¶Ï¤«¤Ë¥¹¥È¥ê¥Ã¥×¥é¥¤¥ó´ðÈļ°¤ÎÊý¤¬Îɤ¯´¶¤¸¤Þ¤·¤¿¡£
¤³¤ì¤Ç¡¢¥ë¡¼¥×¥¢¥ó¥Æ¥Ê¤ò¬¤Ã¤Æ¤ß¤ë¤È¶¦¿¶¼þÇÈ¿ô¤Ï¤ä¤Ï¤êÄ㤯¤Ê¤Ã¤Æ¤¤¤Þ¤·¤¿¡£
¥ë¡¼¥×¤òû¤¯½¤Àµ¤·¤Æ¡¢¤Û¤ÜÃæ¿´¤¬435MHz¤Ë¤Ê¤ê¤Þ¤·¤¿¡£
¤Ê¤ª¡¢¤³¤Î¬Äê´ï¤Ç¤Ï¥±¡¼¥Ö¥ë¤ÎŤµ¤òÊѤ¨¤Æ¤âSWR¤ÎÊѲ½¤Ï¾¯¤Ê¤«¤Ã¤¿¤Ç¤¹¡£
¸¡½ÐÉô¤¬CM·¿¤È¥Ö¥ê¥Ã¥¸·¿¤Î°ã¤¤¤«¤â¤·¤ì¤Þ¤»¤ó¡£
¥È¡¼¥ó¥¨¥ó¥³¡¼¥À¡¼¤ÎÀ½ºî¡¡2005/9/14
²¼¤Î435MHz£µ¥¨¥ìȬÌڤθú²Ì¤Ï¤¹¤Ð¤é¤·¤¯¡¢±ÒÀ±¤«¤é¤Î¿®¹æ¤Ï¤À¤¤¤ÖÎɤ¯Ê¹¤³¤¨¤ë¤è¤¦¤Ë¤Ê¤ê¤Þ¤·¤¿¡£
¤·¤«¤·¡¢ºÇ¶á¤ÎFM±ÒÀ±AO-51¤äSO-50¤Ë¥¢¥¯¥»¥¹¤¹¤ë¤¿¤á¤Ë¤Ï¡¢67Hz¥È¡¼¥ó¤òºÜ¤»¤ÆÁ÷¿®¤·¤Ê¤±¤ì¤Ð¤Ê¤é¤Ê¤¤»ö¤¬È½¤ê¤Þ¤·¤¿¡£
ºÇ¿·¤Î̵Àþµ¡¤Ê¤éÆâ¡¤·¤Æ¤¤¤Þ¤¹¤¬¡¢¤Á¤ç¤Ã¤È¸Å¤¤¤â¤Î¤À¤È¥ª¥×¥·¥ç¥ó¤äÀßÄꤽ¤Î¤â¤¬Ìµ¤«¤Ã¤¿¤ê¤·¤Þ¤¹¡£¥ª¥×¥·¥ç¥ó°Ê³°¤ÎIC¥È¡¼¥ó¥¨¥ó¥³¡¼¥À¡¼¤ò¸Å¤¤ÌµÀþµ¡¤ËÁȤ߹þ¤à¤Î¤Ï¤Û¤Ü̵Íý¤Ç¤¹¤·¡¢FM±ÒÀ±ÍѤȤ·¤Æ¤Ï67Hz¤¬ºÜ¤Ã¤Æ¤ì¤ÐÎɤ¤¤Ï¤º¤Ê¤Î¤Ç¡¢¥¢¥Ê¥í¥°È¯¿®´ï¤Çºî¤Ã¤Æ¸«¤ë¤³¤È¤Ë¤·¤Þ¤·¤¿¡£

ȯ¿®²óÏ©¤Ï¥Ä¥¤¥ó£Ô¡ÜBuff¤ÇåºÎï¤Ê¥µ¥¤¥óÇȤò½Ð¤·¤Æ¤¤¤Þ¤¹¡£
¼ÂºÝ¤Ë¤ÏR3¤ÏVR¡¢R7¤ÏÉé²Ù¤Ê¤Î¤Ç̵¤¤¡¢Tr¤ÏAFÍѤÎŬÅö¤Ê¤ä¤Ä¤Ç¡¢R4,R6¤Ç¥ì¥Ù¥ë¤ò¹ç¤ï¤»¤Þ¤·¤¿¡£
ºÇ½é¡¢¥³¥ó¥Ç¥ó¥µ¤Ï¥»¥é¥ß¥Ã¥¯¤Ç¤ä¤Ã¤Æ¤ß¤¿¤Î¤Ç¤¹¤¬¡¢¼þÇÈ¿ôÊÑÆ°¤¬Â礤¯¤ÆNG¤Ç¤·¤¿¡£
¥¿¥ó¥¿¥ë¤ËÊѤ¨¤¿¤éÊÑÆ°¤Ï¾®¤µ¤¯¤Ê¤ê»È¤¨¤ëʪ¤Ë¤Ê¤ê¤Þ¤·¤¿¡£
ÅŸ»¤ä¥È¡¼¥ó¤ÎÆþ¤ì¤ë½ê¤Ï¥È¥é¥ó¥·¡¼¥Ð¡¼ÉÕ°¤Î²óÏ©¿Þ¤Ç³Îǧ¤·¤Þ¤·¤¿¡Êɬ¼ûÉʤǤ¹¤Í¡Ë¡£
¥È¡¼¥ó¤ÎOn/Off¤Ï¥â¡¼¥Éɽ¼¨¤ÎLED½ÐÎϤ«¤é¼è¤Ã¤Æ¡¢FM»þ¤Î¤ßOn¤¹¤ë¤è¤¦¤Ë¤·¤Æ¤¤¤Þ¤¹¡£¡ÊFM»þ¤Ï¤º¤Ã¤È¤Ç¤Ã¤Ñ¤Ê¤·¡Ë
¥Æ¥¹¥¿¤Ç¼þÇÈ¿ô¤òÄ´À°¤·¡¢¥È¡¼¥ó¥Ç¥³¡¼¥À¡¼¤Îͤë̵Àþµ¡¤ÇÁ÷¿®¤·¤¿¤Î¤òÊ̤Î̵Àþµ¡¤Ç¼õ¤±¤Æ¡¢¤½¤ì¤ÈƱ¤¸¥ì¥Ù¥ë¤Ë¤Ê¤ë¤è¤¦¤Ë¹ç¤ï¤»¤Þ¤·¤¿¡£¤È¤ê¤¢¤¨¤º¡¢¤³¤ì¤Ç¤¦¤Þ¤¯¹Ô¤Ã¤Æ¤¤¤Þ¤¹¡£
¤½¤Î¸å¡§ºÇ¶á¤À¤¤¤ÖÎä·¤¯¤Ê¤Ã¤Æ¤¤¿¤Î¤Ç¡¢ºÆ³Îǧ¤·¤¿¤é67.3Hz¤Ç¤·¤¿¡£¤Þ¤¢¤Þ¤¢¤Ç¤¹¤Í¡£
¤³¤Î¥Ú¡¼¥¸¤ÎÌܼ¡
- ¼«ºî¤ÎÉÕ²ÃÁõÃÖ¡Ê̵Àþ¡Ë¡¡Ìܼ¡
- mini Power meter ¤ÎÀ½ºî¡¡2024/12/26
- pico Band Scope ¤ÎÀ½ºî¡¡2023/5/8-9/9
- ¥¢¥ó¥Á¥¨¥¤¥ê¥¢¥¹¥Õ¥£¥ë¥¿¡¼¤Î¼Â¸³¡¡2023/4/26-5/3
- SDRÍÑBand Scope¤Î¼Â¸³¡¡2023/3/31-4/12
- DDS AD9851/50¤ÎLPF¡¡2023/1/28
- RF¥«¥Ã¥×¥é¡¼ ²þÎÉ·¿¤ÎÀ½ºî¡¡2022/12/15
- ºÇ¶á¤ÎAD9850¥æ¥Ë¥Ã¥È¡¡2022/8/13
- RF Power Meter AD8307¡¡2018/5/27_2022/7/19
- ¥¢¥ó¥Æ¥Ê¥Á¥å¡¼¥Ê ATU100¥¥Ã¥È¡¡2021/11/10-14
- RF¥«¥Ã¥×¥é¡¼¤Î¥Î¥¦¥Ï¥¦¡¡2020/6/10
- OP-AMP¤ÎLPF¤ÈÁýÉý¡¡2020/3/11
- Ãæ¹ñÀ½¤ÎÆæOP-AMP¡¡2020/2/9
- ¥á¥Ã¥»¡¼¥¸¥¡¼¡¢¥Ñ¥É¥ë½ÐÎÏ·¿¡¡2020/1/22-28
- ¥ª¡¼¥Ç¥£¥ªÀÚ¤êÂØ¤¨²óÏ©¡¡2019/12/28
- ¥á¥Ã¥»¡¼¥¸¥¡¼¥ä¡¼¤ÎÀ½ºî¡¡2015/11/24-2019/10/22
- ¥¢¥ó¥Æ¥Ê¡¦¥¢¥Ê¥é¥¤¥¶¤ÎÀ½ºî¡¡2017/2/16¡Á2018/10/18
- Ãæ¹ñÀ½IC¤Î¥ê¥Þ¡¼¥¯ÉÊ¡¢µ¶ICÌäÂê¡¡2018/12/14
- ¥À¥¤¥½¡¼¡¡¥â¥Ð¥¤¥ë¥Ð¥Ã¥Æ¥ê¡¼¡¡2017/12/5
- ½©·î¤Î¥È¥í¥¤¥À¥ë¥³¥¢¡¡2017/5/24
- DCÅŸ»¥¢¥À¥×¥¿¤ÎÀ½ºî¡¡2017/3/18
- aitendo¤Î¥È¥í¥¤¥À¥ë¥³¥¢¡¡2017/3/9
- ¥¢¥ó¥Æ¥Ê¡¦¥¢¥Ê¥é¥¤¥¶¤Î¸¡½ÐÊý¼°¡¡2016/11/12-2017/1/28
- Ãæ²ÚDDS¡¢AD9850¤Î²þ¤¼Â¸³¡¡2017/1/22-1/30
- ¼Â¸³ÍѰÂÄ경ş»¤Î²þ¤¡¡2017/1/8
- ¥×¥ê¥ó¥È´ðÈĤÎÀÚÃÇ¡¡2016/6/16
- ÄÌ¿®ÍÑ¥¹¥Ô¡¼¥«¡¢¤½¤Î£²¡¡2016/1/27
- ÄÌ¿®ÍÑ¥¹¥Ô¡¼¥«Box¤ÎÀ½ºî¡¡2015/12/25¡¢2016/1/3
- miniVNA¤Ï¥Í¥Ã¥È¥¢¥Ê¡¡2015/9/26¡¢12/27
- °ÂÄê¿®¹æ¸» 10MHz OSC¡¡2014/11/23
- LCR¥á¡¼¥¿¤È¥Ë¥Ã¥Ñ¡¡2013/3/4
- MIC¥³¥ó¥×¥ì¥Ã¥µ¡¼¤ÎÁȤ߹þ¤ß¡¡2007/2/23
- ¥À¥ß¡¼¥í¡¼¥É¤Î»îºî¡¡2006/11/3-9
- UHFÍÑ¥¤¥ó¥Ô¡¼¥À¥ó¥¹¥Ö¥ê¥Ã¥¸¡¡2005/10/20
- ¥È¡¼¥ó¥¨¥ó¥³¡¼¥À¡¼¤ÎÀ½ºî¡¡2005/9/14
- ¤³¤Î¥Ú¡¼¥¸¤ÎÌܼ¡

ºÇ½ª¹¹¿·»þ´Ö¡§2025/07/16 21:20:33